大连疫情风险地区最新/大连疫情风险地区最新查询
大连新增“40+3 ”,又一地升级高风险,具体情况如何?
大连新增“40+3” ,又一地升级高风险,具体情况主要是这样的。第一,这次新增“40+3” ,都是本土的,并非境外输入 。鉴于当地的情况,11月13日 ,大连将小寺社区升级为高风险地区,这一个升级举动,也意味着当前大连的疫情形势还是需要重点关注的。

这五个区,四个中风险 ,一个高风险。大连最新升级一个高风险区和四个中风险区 7月25日全天,辽宁省新增本土新冠肺炎确诊病例13人,其中大连市有12人 ,包含11名普通型,1名轻型 。这12人均为此前的无症状感染者转为确诊,并新增14人无症状感染。另外铁岭市新增1人 ,是大连病例的相关病例。

据@大连发布,根据大连市近来疫情情况,经省疫情防控指挥部同意 ,将西岗区香炉礁街道工人村社区、金普新区站前街道盛滨社区 、金普新区站前街道杨家村、金普新区先进街道桃园社区划定为中风险地区 。甘井子区大连湾街道划定为高风险地区。

让我们看到了疫情的来临是非常的快的,很多的风险地区,本来是低风险地区 ,现在也有的地方成为了高风险地区。而且,现在的疫情的来临是有很多的特点的,本次的疫情扩散是分点散布的,并不是一下子突然来临的。
多地调整风险等级情况天津市:自3月16日起 ,天津临港经济区东方星城调整为高风险地区;天津临港经济区泰长领钧实业发展有限公司调整为中风险地区 。
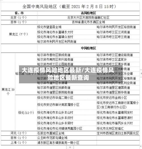
高风险地区:11月13日,大连市新增1个高风险地区,将庄河市新华街道小寺社区调整为高风险地区。近来 ,辽宁共有1个高风险地区(黑龙江3个,河北2个,四川和辽宁各1个)。

...情况:辽宁新增本土60例,及时了解疫情最新风险地区名单
辽宁11月13日0-24时新增本土新冠肺炎确诊病例60例 ,新增1例境外输入新冠肺炎病例有无症状感染者转为确诊,并公布了最新风险地区名单 。辽宁疫情最新情况11月13日0-24时,大连市报告新增本土新冠肺炎确诊病例60例。沈阳市报告新增1例境外输入新冠肺炎病例 ,由无症状感染者转为确诊。
本土确诊病例分布省份及数量内蒙古:40例(呼和浩特市37例、包头市3例),是当日新增本土病例比较多的省份,主要与当地社区传播链有关 。湖北:10例(均在武汉市) ,可能与输入性病例引发的局部聚集性疫情相关。辽宁:8例(均在葫芦岛市),此前葫芦岛市已报告多例本土病例,形成一定传播链。
月20日0时至24时,辽宁省新增1例本土新冠肺炎确诊病例(普通型)和1例本土无症状感染者 ,均来自大连市报告,无新增治愈出院病例 。
时隔144天,全国单日新增确诊病例再“破百”
〖壹〗 、昨日(7月28日)全国单日新增新冠肺炎确诊病例101例,其中本土病例98例(新疆89例、辽宁8例、北京1例) ,境外输入3例(广东2例 、上海1例)。这是自3月6日以来,时隔144天全国单日新增首次超过百例。全国疫情总体数据新增确诊:101例(本土98例,境外输入3例) 。新增治愈出院:10例。
〖贰〗、截至6月15日 ,北京市自6月11日以来累计确诊病例超百例,累计在院病例达106例。以下是具体信息梳理:疫情发展时间线 6月11日:北京市结束连续50多天无新增病例的历史,报告1例确诊病例。6月12日:新增6例确诊病例 。6月13日:新增36例确诊病例。6月14日:新增36例确诊病例。
〖叁〗、日 ,31省份新增确诊病例144例,其中本土病例135例:14日当天,31个省份新增确诊病例144例 ,本土病例占135例 。英首相约翰逊称新冠病毒源于蝙蝠,疑将疫情归咎于中医药,赵立坚:呵呵:英国首相约翰逊发表新冠病毒源于蝙蝠的言论,并疑似将疫情归咎于中医药 ,外交部发言人赵立坚以“呵呵”回应。
〖肆〗、新增病例数据分析整体数据偏低:昨日新增确诊144例(含无症状转归106例),新增无症状感染者1305例,合计1343例。这一数据较前期显著下降 ,但可能受“管理压力 ”影响,真实性存疑 。预计明后天数据会更准确,实际单日新增可能在2000例左右。
〖伍〗 、呼和浩特市卫生健康委二级调研员刘院君在当日召开的新冠肺炎疫情防控工作新闻发布会上称 ,新增感染者中,有894例来自隔离管控人员。呼和浩特本轮疫情自9月28日发生以来,到10月10日出现单日新增感染者687例的峰值 ,之后逐天递减 。
〖陆〗、本土新增的确诊连续3天破百,这波疫情的拐点应该会在2周后出现。
全国疫情“中高风险”地区一览
截至近来,国内共有2个高风险地区 ,76个中风险地区,主要分布在陕西省、河南省 、浙江省等地,以下为详细信息(数据不包括港澳台地区):高风险地区:具体地区名单会随疫情形势动态调整,可通过权威渠道实时查询。
中风险地区:以县市区为单位 ,存在以下两种情况之一的地区:14天内有新增确诊病例,且累计确诊病例不超过50例;或累计确诊病例超过50例,但14天内未发生聚集性疫情 。低风险地区:以县市区为单位 ,无确诊病例或连续14天无新增确诊病例的地区。
查询方式:点击进入上海本地宝的风险专题页面,可获取全面的风险地区数据。附加功能:关注微信公众号“上海本地宝”,在对话框搜索【风险】 ,即可便捷获取实时更新的全国疫情风险等级和中高风险地区名单。注意:以上数据仅限于中国大陆地区,不包括港澳台 。
截至3月21日24时,全国现有38个高风险地区 ,602个中风险地区。以下是高风险地区的详细名单:天津市 西青区(2个):精武镇“和光尘樾 ”一期建筑工地,西营门街跃升里商业街西区(三区)。河西区(1个):天塔街清海湾大众浴池 。滨海新区(1个):天津临港经济区东方星城。
通过全国疫情风险等级查询小程序进行查询。
全国疫情高中低风险区信息可通过国家政务服务平台或国务院客户端的疫情风险等级查询服务获取,具体操作如下:查询入口:在百度App搜索框输入【疫情风险等级查询】 ,点击搜索结果中的国家政务服务平台或国务院客户端提供的查询服务 。操作步骤:进入查询页面:点击搜索结果中的“疫情风险等级查询”服务。
大连疫情新增14个中风险地区具体名单一览
〖壹〗、湖北疾控发布重要提醒,国内风险等级有新变化,主要涉及北京新增中风险地区、大连疫情防控升级及满洲里部分区域风险等级调整,具体防控建议及中风险地区名单如下:北京新增中风险地区及防控建议风险地区划定:2020年12月19日 ,北京市朝阳区汉庭酒店大山子店(包括底商)被划定为中风险地区。
〖贰〗 、大连疫情中高风险地区具体名单如下:高风险地区包括庄河市新华街道小寺社区和昌盛街道张屯社区 。这些地区被严格封锁,居民需居家隔离,并进行定期核酸检测。中风险地区则有31个 ,主要分布在庄河市、甘井子区和中山区等地。这些地区的居民也需要进行严格的防疫措施,如佩戴口罩、保持社交距离等 。
〖叁〗 、站前街道联胜社区。凌水街道:凌水街道大有恬园社区。沙河口区星海湾街道:星海公园社区。
〖肆〗、大连疫情中高风险名单 高风险地区2个:庄河市新华街道小寺社区和昌盛街道张屯社区 。
〖伍〗、大连中风险地区包括:金普新区先进街道民馨社区 、光中街道胜利东社区、站前街道联胜社区、拥政街道古城甲区社区,普兰店区丰荣街道普东社区、铁西街道二台子社区 、太平街道柳家社区 ,瓦房店市元台镇前元村、仙浴湾镇蓝海湾社区,以及庄河市新华街道小寺社区。
〖陆〗、据@大连发布,根据大连市近来疫情情况 ,经省疫情防控指挥部同意,将西岗区香炉礁街道工人村社区 、金普新区站前街道盛滨社区、金普新区站前街道杨家村、金普新区先进街道桃园社区划定为中风险地区。甘井子区大连湾街道划定为高风险地区 。
大连疫情中风险地区有哪些
〖壹〗 、月25日23时许,大连发布调整疫情风险等级通知 ,划定1个高风险地区和4个中风险地区。将甘井子区大连湾街道划定为高风险地区,将西岗区香炉礁街道工人村社区、金普新区站前街道盛滨社区、金普新区站前街道杨家村 、金普新区先进街道桃园社区划定为中风险地区。
〖贰〗、全国中风险地区名单(截至2020年12月20日15时):辽宁省(1个):大连金普新区先进街道金润小区B区 。北京市(1个):朝阳区汉庭酒店大山子店(包括底商)。内蒙古自治区呼伦贝尔市(1个):扎赉诺尔区第四街道办事处。成都市(6个):成华区崔家店华都云景台小区(包括底层商铺) 。
〖叁〗、辽宁各地区疫情风险等级名单如下:高风险区:沈阳市1个(沈阳市辽中区茨榆坨街道) 、营口市1个(鲅鱼圈区北大荒物流股份有限公司)。
〖肆〗、全国第二次宣布封城的城市近来只有大连金州区。12月21日,大连突发微博发布通知称金州封城了,但金州“封城”是防控措施升级 ,并不代表疫情严重失控,因此大家不要恐慌 。一般情况下,这两种情况才会封城:高风险地区:疫情高风险地区会实行内防扩散、外防输出、严格管控策略。
发表评论