豫是哪里/豫是哪里的省会

  • 1、有谁知道渝 、琼、豫、闽 、赣、翼这些简称对应的省份都是哪里。
  • 2、冀 、晋、豫指的是哪里?
  • 3、每个省都有自己的简称,那么豫 、鄂、湘、赣分别是哪里的简称?
  • 4 、豫n是河南哪里的?
  • 5 、豫D是河南省哪里

1、渝、琼 、豫、闽、赣 、冀省份简称分别对应的是:重庆市(渝)、海南省(琼)、河南省(豫) 、福建省(闽)、江西省(赣)、河北省(冀) 。重庆市(渝)隋开皇元年(581年),废郡 ,以渝水(嘉陵江下游古称)绕城,改楚州为渝州,治巴县。这是重庆简称渝的来历。

豫是哪里/豫是哪里的省会-第1张图片

2 、渝是重庆的简称 ,琼是海南的简称,豫是河南的简称,闽是福建的简称 ,赣是江西的简称,翼不是任何省份的简称,相近字的冀是河北省的简称 。中国的省份简称通常用来方便地标识各个省级行政区。截至目前 ,中国共有34个一级行政区,包括23个省、5个自治区、4个直辖市和2个特别行政区。

豫是哪里/豫是哪里的省会-第2张图片

3 、渝是重庆的简称,琼是海南的简称 ,豫是河南的简称 ,闽是福建的简称,赣是江西的简称,翼不是任何省份的简称 ,相近字的冀是河北省的简称 。省份简称,指中国一级行政区(省级行政区)的简称。

4 、粤,是广东省的简称。 鄂 ,是湖北省的简称 。 湘,是湖南省的简称。 豫,是河南省的简称。 晋 ,是山西省的简称 。 闽,是福建省的简称 。 琼,是海南省的简称。 滇 ,是云南省的简称。 黔,是贵州省的简称 。 陇,是甘肃省的简称 ,其中兰州是该省的省会。

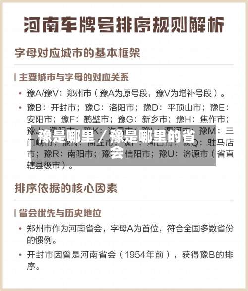
河北省 ,古称冀州,现代简称“冀”,省会石家庄。该省位于华北地区 ,东临渤海,西靠太行山,北界燕山 ,燕山以北是张北高原 。 河南省,古属豫州,现代简称“豫 ” ,因位于黄河以南而得名。省会郑州,位于中国中东部,黄河中下游 ,东接安徽和山东,北界河北和山西,西连陕西 ,南临湖北。

冀 ,鲁,豫,晋分别指:河北省、山东省、河南省 、山西省 。河北 ,古属冀州、直隶, 简称“冀”,辖11个地级市 ,省会石家庄。地处华北、漳河以北,东临渤海 、内环京津,西为太行山 ,北为燕山,燕山以北为张北高原。参考链接:http://baike.baidu.com/subview/4675/987579htm 。

冀、豫、鲁 、晋、湘、鄂 、闽、粤,分别代表着河北省、河南省 、山东省 、山西省、湖南省、湖北省 、福建省、广东省。这些省份的省会分别是石家庄、郑州 、济南、太原、长沙 、武汉、福州、广州。

豫:河南省 冀:河北省 山西省 ,因居太行山之西而得名,简称“晋”,又称“三晋 ” ,省会太原市 。山西东依太行山 ,西 、南依吕梁山、黄河,北依古长城,与河北、河南 、陕西 、内蒙古等省区为界 ,柳宗元称之为“表里山河” 。

河南省,简称“豫”,省会郑州 ,位于中国中东部,黄河中下游,东接安徽、山东 ,北界河北、山西,西连陕西,南临湖北 ,地理位置优越。 山西省,简称“晋 ”,省会太原 ,东以太行山与河北为界 ,北以古长城与内蒙古为界,西 、南以黄河与陕西、河南相望,拥有丰富的文化遗产和历史景观。

分别是黑龙江(黑) ,吉林(吉),辽宁(辽),河南(豫) ,山西(晋),河北(冀)这五省的简称 。希望对您有所帮助。

1、粤 、鄂、湘、豫 、晋、闽、琼 、滇、黔、陇 、赣 、皖分别是以下省份的简称:粤:广东省的简称。鄂:湖北省的简称 。湘:湖南省的简称。豫:河南省的简称。晋:山西省的简称 。闽:福建省的简称。琼:海南省的简称。滇:云南省的简称,也称作“云” 。黔:贵州省的简称。

2、豫是河南省的简称。鄂是湖北省的简称 。湘是湖南省的简称 。赣是江西省的简称。河南省位于中国中东部、黄河中下游 ,因其大部分地区位于黄河以南而得名“河南”。河南的简称“豫 ”源于古代这里河流众多 、森林茂密、野象成群的自然景观 。

3、粤是广东省的简称,鄂是湖北省的简称,湘是湖南省的简称 ,豫是河南省的简称,晋是山西省的简称,闽是福建省的简称 ,琼是海南省的简称 ,滇是云南省的简称,黔是贵州省的简称,陇是甘肃省的简称 ,赣是江西省的简称,皖是安徽省的简称。

4 、豫是河南的简称。鄂是湖北的简称 。湘是湖南的简称。赣是江西的简称。

5、粤、鄂 、湘、豫、晋 、闽、琼、滇 、黔 、陇、赣、皖分别是:广东省 、湖北省、湖南省、河南省 、山西省、福建省、海南省 、云南省、贵州省、甘肃省 、江西省、安徽省 。

豫N是河南商丘的车牌号,包含区域:睢县、民权 、虞城 、柘城、宁陵、夏邑 、永城、梁园区、睢阳区。如果需要办理上牌 、年检、处理违章等业务 ,可以到商丘车管所办理。“豫”是河南省的简称,其位于中国的中部地区 。豫N中的字母“N”则表示河南省的商丘市。

豫N是河南省商丘市的车牌号码。商丘市位于河南省东部,是华夏文明和中华民族的重要发祥地之一 ,拥有悠久的历史和灿烂的文化 。商丘历史悠久,文化底蕴深厚 。这里是商部族的起源和聚居地、商朝最早的建都地 、商人商品商业的发源地,被誉为“三商之源·华商之都 ”。

豫N是河南省商丘市的车牌号。以下是关于商丘市的简要介绍:地理位置:商丘市位于河南省东部 ,东西横跨168公里,南北纵贯128公里 。东望安徽淮北、江苏徐州,西接河南开封 ,南襟河南周口、安徽亳州 ,北临山东菏泽 、济宁。

豫N作为车牌号,表明车辆归属地是河南省的商丘市。河南省的车牌代码按照地理位置进行排序,豫N是商丘市的专属代码 ,豫是河南省的简称,代表车辆在该省登记注册 。N作为地级市代码,进一步明确了车辆所在的行政区划。因此 ,看到豫N车牌,可以直接确认这是一辆来自商丘市的机动车。

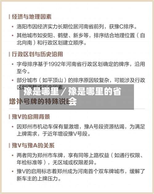
1、豫d是河南省平顶山市 。目前河南省各地车牌分别是:豫A是郑州、豫B是开封 、豫C是洛阳 、豫D是平顶山、豫E是安阳、豫F是鹤壁 、豫G是新乡、豫H是焦作、豫J是濮阳 、豫K是许昌、豫L是漯河、豫M是三门峡 、豫N是商丘、豫P是周口、豫Q是驻马店 、豫R是南阳、豫S是信阳、豫U是济源。

2 、平顶山车牌是豫D,因为平顶山市位于河南省 ,且按照中国的相关法规进行车牌编制。具体来说:省份简称:河南省的简称是“豫 ”,因此平顶山市的车牌第一位字母为“豫” 。城市代码:根据国家标准GB 16658-2004和《机动车登记规定》等相关法规,车牌的第二位到第九位代表该车的序号或者其他相关信息。

3 、豫D车牌代表的是河南省平顶山市的车辆。它本身并没有在不同地区有本质区别 ,只是车辆登记注册地为平顶山市 。豫D车牌无论到哪里,其归属地都是平顶山 。在平顶山本地,它是车辆合法上路行驶的标识 ,用于交通管理部门识别车辆所属地区等信息。

发表评论

网站地图