5省份不再报告中高风险区(国内中高风险地区清零)
- 1 、全国其他地方会不会效仿?
- 2、无中高风险地区的省份
- 3、浙江省是不是中高风险地区
- 4 、全国没有高风险地区的城市
总结来说 ,短期内“未宣先补”可能会在更多省份零星出现,但全国统一效仿的概率较低,多数地区将在 7 月底前完成补发 ,细则也会陆续公开 。

全国是否迎来“效仿潮 ”?存在可能性但非必然其他城市可能参考的背景:“动态清零”总方针不变:官方多次强调坚持该方针,地方官员需平衡防疫与责任风险。若疫情扩散,可能面临问责 ,因此收紧措施是“保险”选择。

肯定会有其他省份,逐渐的落实这项政策的,因为我们最终的目的是实现全面的复工复产 。不管我们其他省份是否会跟进 ,我们现在好的事情就是在全面解封了关键时期,我们一定要做好个人防护工作,在出行的时候一定要戴好口罩,回到家中及时的消毒。我们尽量减少去人员拥挤的场所 ,减少社交活动。


云南省(2月9日):无中高风险地区后恢复,陆地边境口岸县市需按规定办理 。河南省(2月9日):中高风险区清零后恢复,强调按文旅部通知精神执行。政策差异:陕西省对旅游专列业务的限制更为严格 ,而云南、河南未明确提及专列业务。陕西省对游客核酸检测的要求(48小时阴性报告)未在其他省份通知中明确体现,可能为地方性补充措施 。
天津南开区目前无中高风险地区,均为低风险地区。中风险地区:暂无高风险地区:暂无中高风险地区查询渠道如下:查询渠道1:国务院客户端查询流程:微信搜索“国务院客户端 ”小程序。 打开后在首页找到“疫情风险查询”。 点击即可查看当前所在地区最新疫情风险等级 。
清零前的情况:根据中国政府网公布的全国疫情中高风险地区名单(截至2021年5月4日15时) ,全国尚存的中风险地区全部位于云南省德宏傣族景颇族自治州瑞丽市,具体包括姐告国门社区,以及团结村委会金坎、弄喊片区(瑞丽大道以南)。
根据查询官方疫情显示 ,截至9月24日24时,无中高风险地区的省份是:山西 、陕西、湖南、安徽 、福建。乘坐飞机、高铁、列车、跨省长途客运汽车 、客运船舶等公共交通工具出行,需提供48小时核酸阴性证明并配合“落地检” 。
无中高风险地区的省份:截至2021年12月30日15时 ,已知有中高风险地区的省市包括陕西西安、广西防城港市、广西东兴市 、云南昆明、陕西延安市、浙江绍兴市 、广东东莞。除这些地区外,其他省份在没有新增中高风险地区的情况下,理论上春节回家可能不需要隔离。
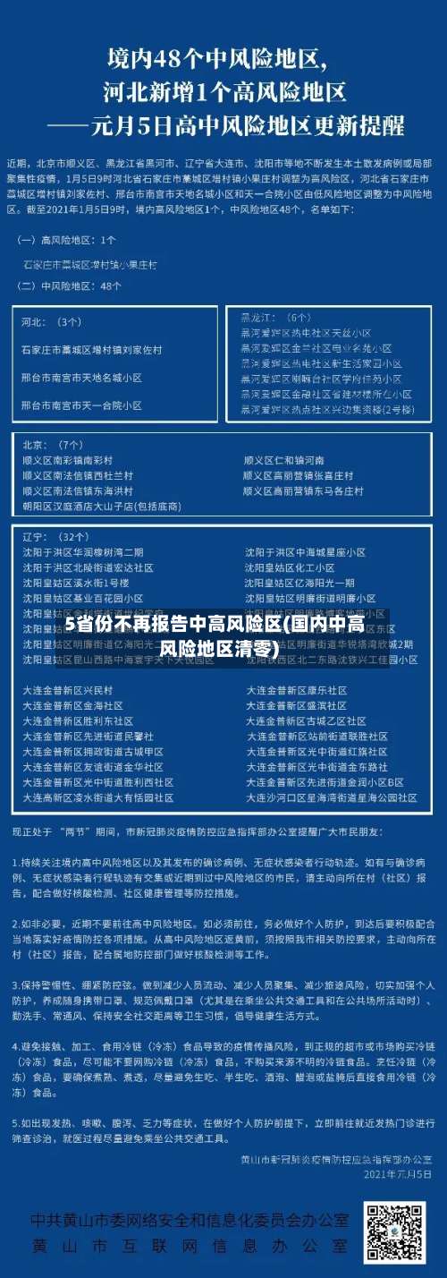
1、截至目前,国内共有2个高风险地区 ,76个中风险地区,主要分布在陕西省、河南省 、浙江省等地,以下为详细信息(数据不包括港澳台地区):高风险地区:具体地区名单会随疫情形势动态调整 ,可通过权威渠道实时查询 。高风险地区通常意味着当地疫情较为严重,传播风险高,会采取更为严格的防控措施 ,如封控管理、全员核酸检测等。
2、浙江省不是中高风险地区。疫情得到有效控制:根据国家和地方卫生健康部门的监测和评估,浙江省通过加强疫情防控措施,如入境人员管理 、社区防控、医疗救治以及疫苗接种等 ,已经有效地控制了疫情的传播 。风险等级评估:目前,浙江省的疫情风险已经降至低风险地区,意味着在浙江省内 ,疫情传播的风险相对较低。
3、因此,从当前的情况来看,浙江省不是中高风险地区。但是,我们仍需要保持警惕 ,做好个人防护和疫情防控工作,共同维护健康和安全的生活环境 。
清零前的情况:根据中国政府网公布的全国疫情中高风险地区名单(截至2021年5月4日15时),全国尚存的中风险地区全部位于云南省德宏傣族景颇族自治州瑞丽市 ,具体包括姐告国门社区,以及团结村委会金坎、弄喊片区(瑞丽大道以南)。
全国中高风险地区全部清零,全国没有中高风险地区了。根据黑龙江省绥化市疫情防控应急指挥部消息 ,2月22日起将望奎县疫情风险等级由中风险地区调整为低风险地区。至此,黑龙江全省所有区域均为低风险地区 。
山东东营是全国唯一的零感染城市。位于山东省北部黄河三角洲地区的东营,是黄河流入渤海的终点。地理坐标为北纬36°55′~38°10′ ,东经118°07′~119°10′ 。东 、北临渤海,西与滨州市相邻,南与淄博市、潍坊市接界。东西最大横距74公里 ,南北最大纵距123公里,总面积8243平方公里。
贵州省、云南省 、陕西省、甘肃省、青海省 。全国不带星的城市,表示当前该城市不存在中风险或高风险地区,所有区域为低风险 ,健康码为绿码,如果所在城市不带星,出行一般没有影响。对于国内中高风险地区所在地级市以外的低风险地区人员 ,健康码显示是绿码者,进返自由,不需要提交48小时内核酸检测。
发表评论