潍坊市划定封控区、管控区、防范区范围(潍坊市划定封控区,管控区,防范区范围是什么)

  • 1、封控区 、管控区、防范区
  • 2、封控区,管控区,防范区的划分标准
  • 3 、封控区、管控区、防范区有什么区别?
  • 4 、封控区,管控区,防范区的区别

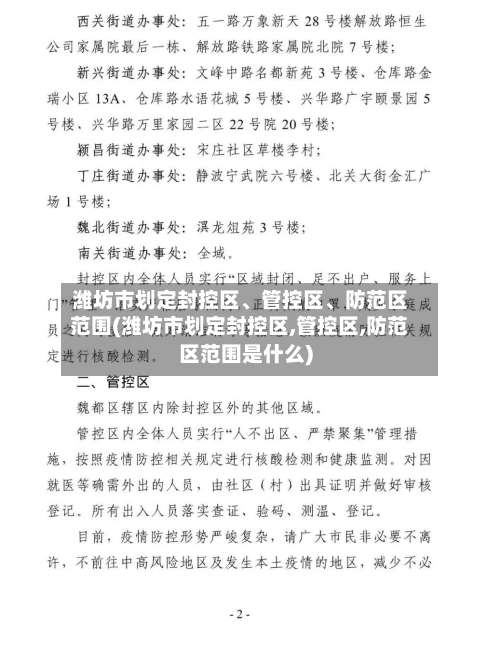
1、封控区、管控区 、防范区是疫情防控中根据风险程度划分的三类区域,具体定义及管理措施如下: 封控区 定义:病例和无症状感染者的居住地所在小区及活动频繁的周边区域;或病例发病前2天、无症状感染者检测阳性前2天起至隔离管理前 ,曾活动且传播风险高、密接/次密接追踪难度大的区域。

潍坊市划定封控区	、管控区、防范区范围(潍坊市划定封控区,管控区,防范区范围是什么)-第1张图片

2、封控区、管控区 、防范区是发生疫情的地区根据疫情传播风险的高低,将社区防控精准划分为三个区域,实施分类管理措施 ,具体如下:封控区管理原则:区域封闭、足不出户、服务上门 。划分标准:病例和无症状感染者的居住地所在小区及活动频繁的周边区域可划分为封控区。

潍坊市划定封控区	、管控区、防范区范围(潍坊市划定封控区,管控区,防范区范围是什么)-第2张图片

3、管控区:主要是阳性个案的密接 、次密接及共同暴露高风险人群的居住点、工作点、活动点及周边区域。这些区域的人员与确诊病例或无症状感染者有密切接触,存在较高的感染风险,但相较于封控区 ,风险程度可能稍低 。防范区:指封闭区 、管控区以外可能暴露的重点人群的活动区域。

1、封控区可精准划分至小区(自然村组)、楼栋 、单元等,实行“区域封闭 、足不出户、服务上门”。解除标准 近14天区域内无新增病例或无症状感染者;区域内最后一名密切接触者自末次暴露超过14天,核酸检测为阴性;解封前2天区域内所有人员完成一轮核酸筛查 ,结果均为阴性 。

2、深圳封控区 、管控区、防范区的划定标准如下:封控区划定依据:病例和无症状感染者的居住地所在小区及活动频繁的周边区域可划为封控区。具体说明:这是基于对疫情传播风险的高度考量,病例和无症状感染者居住的小区是其日常生活的主要场所,存在较高的病毒传播可能性。

3、管控区:主要是阳性个案的密接 、次密接及共同暴露高风险人群的居住点、工作点、活动点及周边区域 。这些区域的人员与确诊病例或无症状感染者有密切接触 ,存在较高的感染风险 ,但相较于封控区,风险程度可能稍低。防范区:指封闭区 、管控区以外可能暴露的重点人群的活动区域。

4、管控强度:封控区最严格(足不出户),管控区次之(人不出区) ,防范区相对宽松(强化社会面管控) 。划定依据:封控区以病例居住地及高风险活动区域为主;管控区以中风险活动区域为主;防范区为排除封控、管控后的剩余区域 。动态调整机制:根据疫情防控形势变化,三类区域可动态调整。

管控强度:封控区最严格(足不出户),管控区次之(人不出区) ,防范区相对宽松(强化社会面管控)。划定依据:封控区以病例居住地及高风险活动区域为主;管控区以中风险活动区域为主;防范区为排除封控 、管控后的剩余区域 。动态调整机制:根据疫情防控形势变化,三类区域可动态调整。

封控区、管控区、防范区在定义 、管控措施 、解除标准方面存在不同,具体如下:定义不同封控区:主要是划定的中、高风险区及阳性个案的发现点、居住点 、工作点、活动点及周边区域。这些区域通常存在较高的疫情传播风险 ,可能直接关联到确诊病例或无症状感染者 。

封控、管控 、防范区的出行规定按照相应管控措施,封控区足不出户,管控区人不出区 ,防范区有序出行。非特殊需要,未经市、区(县)疫情防控部门批准的不得离开当地。市内其他区域居民非必要不离当地、不出本省 。

管控强度:封控区最严格(足不出户),管控区次之(人不出区) ,防范区相对宽松(强化社会面管控)。划定依据:封控区以病例居住地及高风险活动区域为主;管控区以中风险活动区域为主;防范区为排除封控 、管控后的剩余区域。动态调整机制:根据疫情防控形势变化 ,三类区域可动态调整 。

封控区、管控区、防范区在定义 、管控措施、解除标准方面存在不同,具体如下:定义不同封控区:主要是划定的中、高风险区及阳性个案的发现点 、居住点 、工作点、活动点及周边区域。这些区域通常存在较高的疫情传播风险,可能直接关联到确诊病例或无症状感染者。

封控区、管控区 、防范区的区别及所在区域判定封控区定义:主要是阳性病例的发现点、居住点、工作点 、活动点及周边区域 。比如某确诊患者居住的小区单元楼 ,以这个单元楼为核心划定的区域就可能是封控区 。判定:一般由当地疫情防控指挥部根据疫情传播风险大小、病例活动轨迹等因素综合判定。

封控、管控 、防范区的出行规定按照相应管控措施,封控区足不出户,管控区人不出区 ,防范区有序出行。非特殊需要,未经市、区(县)疫情防控部门批准的不得离开当地 。市内其他区域居民非必要不离当地、不出本省。

广州封控区 、管控区、防范区在管理措施等方面存在明显区别,具体如下:管理措施 封控区:严格执行“封闭隔离、足不出户 、服务上门”管理措施。这意味着居民被严格限制在家中 ,不能外出,日常生活所需的服务和物资由相关工作人员提供上门服务 。管控区:实行“足不出区 、错峰取物 ”管理措施。

发表评论

网站地图