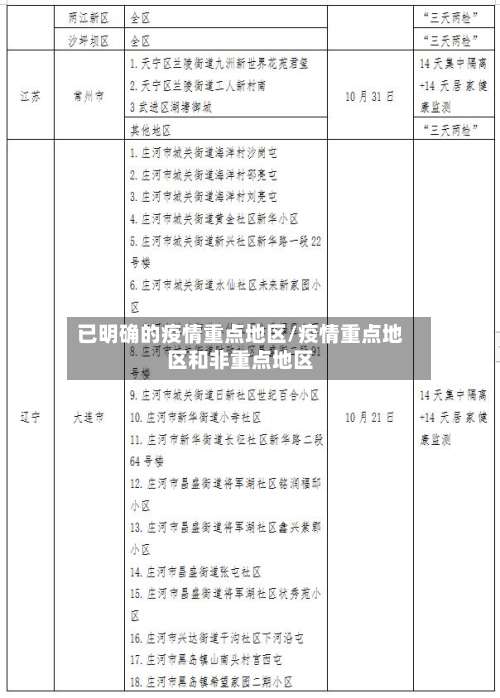
已明确的疫情重点地区/疫情重点地区和非重点地区
通行码红色什么意思
通行码红色代表高风险,具体指以下几类人群:来自疫情防控重点地区和高风险地区的人员:这些地区疫情较为严重 ,人员流动可能带来较大传播风险,因此被赋予红码以进行严格管控 。

通行码红色代表高风险,具体指以下几类人群:来自特定地区的人员:来自疫情防控重点地区和高风险地区的人员。感染相关人员:确诊病例、疑似病例 、正在实施集中隔离医学观察的无症状感染者。密切接触者:正在实施集中隔离医学观察的密切接触者 。其他高风险人员:其他需要纳入高风险人员管理的人员。

乘车码界面可显示健康通行码的三种颜色状态:绿色:对应低风险状态。黄色:对应中风险状态。红色:对应高风险状态 。(图源:青岛地铁)核酸检测结果版块 7天核酸检测标牌:位于“核酸检测”上方醒目位置 ,点击可查看最近核酸记录。显示内容:7天内、48小时内的核酸检测记录及最近一次核酸检测时间。
红码代表高风险:健康通行码红色主要包括以下人群:来自疫情防控重点地区和高风险地区的人员;确诊病例,疑似病例,正在实施集中隔离医学观察的无症状感染者;正在实施集中隔离医学观察的密切接触者;其他需要纳入高风险人员管理的人员 。
健康码上就会显示个人身份信息,如身份证号、姓名等。健康状态展示:显示个人的核酸检测结果。风险等级评估:通过颜色显示个人所处的新冠肺炎风险等级 。颜色分类及含义:绿色码:代表低风险或无风险。黄色码:代表中风险。红色码:代表高风险 。健康码的推行有助于人员跨省安全有序流动 ,保障正常复工复产复学。
意思是被划定为中高风险地区的村/街道/社区/小区所在的那个县(市 、区)。健康通行码分为红、黄、绿三种颜色,按规定,红码和黄码人员不能通行 ,且应按照疫情防控部门要求进行医学诊疗或观察;绿码人员体温正常的可予以通行 。

重点关注地区是什么意思?
重点关注区是信息流中一种突出的显示形式,旨在提高用户对某一类信息的关注度。以下是关于重点关注区的详细解释:作用:提高用户关注度:在众多信息中,重点关注区可以迅速吸引用户的注意力 ,使用户更容易注意到并关注到特定的信息。
重点关注地区是指政府或机构在某个时期或某个问题上所特别关注和关心的地区。这些地区往往存在某些重要特征,例如经济发展潜力、人口变化 、社会问题等等,这些特征使得这些地区在中央政府或省级政府的规划中处于特别的位置 ,需要采取特殊的政策、措施或投资 。
疫情重点关注地区是指重点管控区所在的地市除重点管控区以外的行政区域。针对疫情重点关注地区来(返)人员,各地有相应的管理措施。比如沈阳规定,从重点关注地区来(返)人员需提供7日内或48小时新冠病毒核酸检测阴性证明 ,无法提供核酸检测阴性信息的,需第一时间接受核酸检测 。
重点关注地区的意思是指关注的地区非常重要,要重点的关注。就是说把这个地区的流。通暂时掐断,已利于重点观察这个地区的某些方面的事情发生情况如何变化 。区域战略意思:区域战略是指一定区域内的经济、社会发展中有关全局性 、长远性、关键性的谋划。
湖北等7省外来务工人员回扬州要一律劝返,无锡也不让进!国家发改委:这...
〖壹〗、国家发改委明确表示 ,将湖北等7省划定为疫情重点地区并一律劝返外来务工人员的做法是不允许的。
〖贰〗 、发改委表示:将湖北等7个省份划定为疫情重点地区,要求这些地区的外来务工人员暂缓入内是不被允许的 。
什么叫重点疫区
〖壹〗、重点疫区是指累计确诊病例数超过100的城市或地区,包括国内和世界两类 ,具体判定标准及防控措施如下:国内重点疫区判定标准国内重点疫区通常以累计确诊病例数是否超过100为划分依据。
〖贰〗、重点疫区是指累计确诊病例数超过100例的城市或地区,在疫情全球爆发背景下,也包含境外疫情严重 、累计确诊数较高的国家或地区。具体说明如下:国内重点疫区判定标准及实例国内重点疫区以城市为单元 ,判定标准为累计确诊病例数超过100例 。
〖叁〗、重点疫区指累计确诊病例数超过100例的城市或地区,在疫情全球爆发背景下,也包含境外疫情严重、输入风险高的国家或地区。具体说明如下:国内重点疫区判定标准及实例 判定标准:以累计确诊病例数为核心指标 ,通常将累计确诊超过100例的城市或地区划定为重点疫区。
重点疫区都有哪些省份
〖壹〗 、例如,疫情早期湖北全省及全国确诊病例超过100人的27个市被列为重点疫区,具体包括浙江省温州市、台州市、杭州市、宁波市 ,河南省信阳市 、驻马店市,安徽省合肥市、阜阳市,江西省南昌市等。这类地区因疫情传播风险较高,需采取严格管控措施 。
〖贰〗、例如 ,疫情初期湖北全省因疫情严重被整体列为重点疫区;同时,全国范围内确诊病例超过100人的27个城市也属于此类,包括浙江省温州市 、台州市、杭州市、宁波市 ,河南省信阳市 、驻马店市,安徽省合肥市、阜阳市,江西省南昌市等。这些地区因病例集中、传播风险高 ,需采取更严格的防控措施。
〖叁〗 、实例:湖北全省因疫情早期集中爆发,所有城市均被列为重点疫区 。全国范围内另有27个市累计确诊超100例,如浙江省温州市、台州市、杭州市 、宁波市 ,河南省信阳市、驻马店市,安徽省合肥市、阜阳市,江西省南昌市等。
〖肆〗、示例:在特定时期 ,湖北全省因疫情严重,各市累计确诊病例数远超100例,所以湖北全省被列为重点疫区。此外,全国还有27个市因确诊病例超过100人被列为重点疫区 ,如浙江省的温州市 、台州市、杭州市、宁波市,河南省的信阳市 、驻马店市,安徽省的合肥市、阜阳市 ,江西省的南昌市等 。
北京算是疫情重点地区吗/北京属于疫情重点地区吗
〖壹〗、北京有属于疫情重点地区的情况。首先,明确疫情重点地区的判定标准。根据相关规定,疫情重点地区原则上是指14天内发生本地病例(或无症状感染者)或公布疫情中 、高风险地区的地域 。这一标准为判断一个地区是否属于疫情重点地区提供了清晰、客观的依据。从本地病例情况来看 ,北京存在新增本土感染者的情况。
〖贰〗、例如,疫情早期湖北全省及全国确诊病例超过100人的27个市被列为重点疫区,具体包括浙江省温州市 、台州市、杭州市、宁波市 ,河南省信阳市 、驻马店市,安徽省合肥市、阜阳市,江西省南昌市等 。这类地区因疫情传播风险较高 ,需采取严格管控措施。
〖叁〗、疫情仍未完全遏制,需强化防控意识尽管全国多地疫情已呈现逐渐受控趋势,但北京的持续高病例数表明,新冠病毒仍未被彻底遏制。这警示我们 ,疫情防控不能因局部好转而放松警惕,必须持续强化外防输入、内防反弹的防控意识。
〖肆〗 、国内重点疫区判定标准及示例判定标准:以累计确诊病例数作为核心指标,当某一城市累计确诊病例数超过100例时 ,该城市即被认定为重点疫区 。示例:在特定时期,湖北全省因疫情严重,各市累计确诊病例数远超100例 ,所以湖北全省被列为重点疫区。
〖伍〗、不属于。根据北京市防控疫情中心显示,截止到2022年12月13日,北京不属于重点地区 ,北京,简称“京 ”,是中华人民共和国的首都 ,四个中央直辖市之一,全国第二大城市 。
〖陆〗、北京昌平区发布全域提级管控通告,明确划定重点区域并实施居家办公措施,具体内容如下:重点区域划定与居家办公要求重点区域范围:昌平区六环路—立汤路—北清路—七北路—七北南路以南区域 ,以及阳坊镇全域被划定为重点区域。居家办公措施:重点区域内所有单位和人员实行居家办公,减少人员流动。
发表评论