最新沈阳疫情风险地区(最新沈阳疫情风险地区调整)
沈阳回宝鸡要隔离吗
近来从沈阳返回宝鸡一般不需要隔离 ,但需满足一定条件并落实相关防控措施,具体如下:无中高风险地区旅居史的情况若沈阳无疫情中高风险地区,且近14天内无本土新冠病毒感染者(确诊病例、无症状感染者) ,来宝返宝人员需落实7天健康监测,并在健康监测期满前进行1次核酸检测。

一)高风险区来(返)人员 。实施7天居家隔离,『1』闭环接转;『2』持24小时内核酸检测阴性证明来(返)深,抵深前(最迟抵深后24小时内)通过“深i您-自主申报 ”微信小程序或住所所在社区主动健 康申报;『3』第7天各开展一次核酸检测。

国内重点地区人员健康管理措施对有国内中高风险地区旅居史的来鄂返鄂人员 ,实施集中隔离医学观察至离开当地满14天。中高风险地区解除后,隔离措施自动解除 。
所有车次 发车—到达 发时—到时 车型 运行时间 里程 K385 / K388 沈阳 - 宝鸡 18:20 - 22:04 空调快速 27小时44分钟 2210公里 硬座245元,硬卧下铺446元 供借鉴。

辽宁沈阳属于什么风险地区
山西太原:从河北低风险地区返回 ,需携带7日内核酸检测阴性报告和14天自我监测;从其他地区低风险提供绿色健康码和行程码,还需向各城区报备;中风险地区返回需要14天居家隔离和2次核酸检测;从高风险区返回,实行14天集中隔离和2次核酸检测。
中高风险地区或本土病例所在县区返宝人员若沈阳存在中高风险地区 ,或近14天内有本土确诊病例/无症状感染者报告的县(市 、区、旗),返宝人员需落实14天集中隔离+7天健康监测管控措施,具体包括:集中隔离期间在第13天(第13天双采)各进行1次核酸检测。健康监测期满前再进行1次核酸检测 。
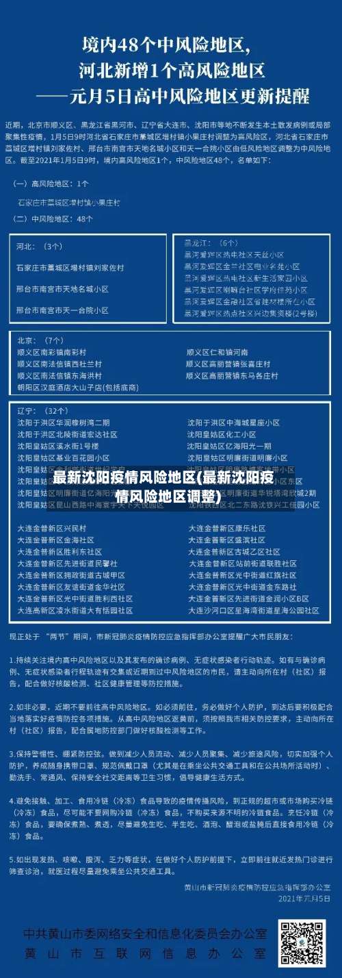
辽宁各地区疫情风险等级名单如下:高风险区:沈阳市1个(沈阳市辽中区茨榆坨街道)、营口市1个(鲅鱼圈区北大荒物流股份有限公司)。
沈阳是高风险地区。自3月23日起 ,将沈阳市辽中区茨榆坨街道调整为高风险地区 。高风险地区14天内有聚集性疫情发生。一般来说,区域风险等级的划分标准是依据一个街道或者是地区在14天以内有没有新冠病例,有多少确诊病例来进行划分的。
辽宁沈阳新增5地为中风险地区?
是的 ,辽宁沈阳新增5地为中风险地区 。据辽宁省沈阳市卫健委网站消息,沈阳市统筹推进新冠肺炎疫情防控和经济社会发展工作指挥部疫情防控综合组1日发布通告。新增沈阳市皇姑区昆山西路中海寰宇天下天悦园区 、皇姑区昆山西路向工小区东区、皇姑区亿海阳光一期、皇姑区溪水街1号楼、铁西区北二东路沈铁兴工佳园小区为中风险地区。
辽宁沈阳新增5地为中风险地区,春节返乡的民众还能回家吗?我认为很可能不能,主要原因有三个:第一个原因就是现在要加强防控 。
据辽宁省卫健委消息 ,12月27日0时至24时,辽宁新增6例本土新冠肺炎确诊病例(轻型1例 、普通型5例),其中沈阳市报告1例(为无症状感染者转归病例)、大连市报告5例;新增3例本土无症状感染者 ,均为大连市报告。无新增治愈出院病例。
辽宁各地区疫情风险等级名单如下:高风险区:沈阳市1个(沈阳市辽中区茨榆坨街道)、营口市1个(鲅鱼圈区北大荒物流股份有限公司) 。
高风险地区:11月13日,大连市新增1个高风险地区,将庄河市新华街道小寺社区调整为高风险地区。近来 ,辽宁共有1个高风险地区(黑龙江3个,河北2个,四川和辽宁各1个)。
发表评论