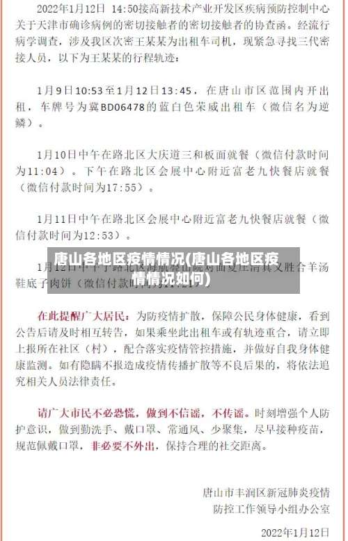
唐山各地区疫情情况(唐山各地区疫情情况如何)
唐山古冶大庄坨疫情是什么情况?唐山开滦疫情
〖壹〗、近日,网传唐山古冶大坨庄有疫情,实际情况:唐山古冶区大坨庄李某某为南京市新冠肺炎病例陈某的密切接触者 ,已被集中隔离,隔离后,一次核酸检测阴性。

〖贰〗、更正 ,截止到2012年5月,三院还不是古冶区新农合定点医院。


疫情防控下,各省停工复工最新情况汇总
〖壹〗 、全国多地企业复工情况复工时间:2月10日开始,全国多地企业迎来大范围复工 。政策指导:2月8日 ,国务院应对新型冠状病毒感染肺炎疫情联防联控机制印发《关于切实加强疫情科学防控 有序做好企业复工复产工作的通知》,要求推动分批有序错峰返程返岗,统筹制定分类分批复工复产方案。

〖贰〗、应急预案:旅游企业需制定疫情防控应急预案 ,确保发现异常情况时能及时处置并上报。政策依据与执行标准此次复工复产政策依据四川省文旅厅的相关通知制定,并由四川省旅行社协会向会员单位传达 。各地市州党委、政府可能根据本地疫情形势,对具体执行标准进行细化调整。
〖叁〗 、江苏省:春节期间停工、所有新开工房屋建筑及市政公用工程 ,复工时间不得早于2月20日。浙江省:温岭市复工时间不得早于2月10日 。杭州余杭区全区建筑企业、建设工地原则上不早于2020年2月29日24时开复工。安徽省:具体复工(新开工)时间要根据疫情防控进展形势,请示当地党委 、政府同意后确定。
〖肆〗、长沙住建局要求全市新建项目和节前停工的在建项目不得在2月8日晚24时前开工、复工 。河南省:除防疫物资生产 、居民生活用品供应、物流企业外,其他企业复工期限推迟到2月9日。郑州重点民生工程2月25日可以复工,一般民生工程3月6日可以复工 ,其他工程需要到3月16日复工。
〖伍〗、备战复工疫情防护,保障渠道安全产能损失巨大:东风汽车在湖北十堰 、襄阳、武汉三座城市安排了大量生产基地,仅武汉的乘用车年产能就达到175万台之多 ,全湖北省整车年产能达240万台,占东风汽车全部产能一半左右 。全省制造基地持续停工,损失严重。
2022年河北唐山疫情最新消息:唐山封城了吗?具体什么时候解封?
〖壹〗、022年3月唐山未封城 ,但实施了全域临时封控管理,解封时间需官方另行通知。具体内容如下:2022年3月唐山疫情最新情况病例数据:截至3月21日24时,唐山市此轮本土疫情累计报告确诊病例14例 ,无症状感染者45例,主要涉及丰润区、开平区 、高新区、路南区、路北区 、曹妃甸区、迁西县。
〖贰〗、河北唐山封城了吗2022 唐山没有封城 。但3月22日晚间,唐山市新冠肺炎疫情防控工作领导小组办公室发布了“严格实施临时性全域封控管理的公告” ,为彻底阻断疫情传播蔓延,尽快实现社会面清零,全市实施临时性全域封控管理。
〖叁〗 、022年4月18日。通过查询相关资料显示:自2022年4月18日零时起实施临时全域封控管理,解除时间另行通知 。封控区域:滦州市全域所有村(居)、社区实行封闭管理 ,每个村(居)、社区只保留一个出入口,卡口24小时值守,检查点值守人员不少于2人 ,除防疫工作人员凭工作证件出入外,其他人员严禁出入。
〖肆〗 、022年11月20日。通过查询唐山疫情防控文件可得,截止到2022年11月20日 ,唐山乐亭属于常态化防控区域,因此该地疫情已经解封 。唐山,简称“唐” ,河北省辖地级市,东与秦皇岛市隔(滦)河相望,南临渤海 ,西与北京、天津毗邻,北依燕山隔长城与承德市接壤,地处交通要塞。
〖伍〗、没有封,是临时性管控。唐山疫情最新消息今天封城了是谣言 ,全域临时性管控不是封城 。2022年9月18日5:30时起,对河北唐山丰润区全域实施为期3天临时性管控,并连续开展3轮全员核酸检测。截止2022年09月21日14时 ,唐山共有低风险地区1处,中风险地区5处,高风险地区6处。
〖陆〗 、没有封 。根据疫情实时大数据来看 ,截止2022年9月17日,唐山没有疫情了,官方也没有说封城了。唐山 ,简称“唐 ”,河北省辖地级市,位于河北东部、华北平原东北部 ,南临渤海,北依燕山,毗邻京津,地处华北与东北通道的咽喉要地。
唐山是否有疫情
唐山第一次封城封了3个月。2020年1月12日 。通过查询唐山疫情防控指挥部官方网站可知 ,唐山第一次疫情是于2020年1月12日开始的,首发病例是在迁西,来自武汉的一名男士来唐山串亲 ,是确诊病例。
有。根据唐山当地的疫情报告查询,近来累计疫情病例有96人,在2022年8月21日 ,唐山市路北区确诊了1例 。外出疫情注意事项:佩戴口罩:疫情期间外出必须全程佩戴口罩,而且一只口罩的最长佩戴时间不宜超过4小时。
月中旬河北部分区域出现疫情,邯郸与廊坊严格风控管理 ,人员只进不出,车辆紧张通行;3月下旬唐山发生疫情,运输管控加严 ,焦炭运输受阻,上游焦企库存小幅累积。
河北省内邢台市、沧州市、廊坊市存在中高风险地区 。疫情溯源:可能与省内其他地区疫情关联,唐山并非河北首个出现确诊病例的地区,具体源头尚未明确。
月19日。唐山 ,简称“唐”,河北省地级市,位于河北省东部 、华北平原东北部 。根据唐山疫情防疫部通知了解到 ,3月19日唐山报告确诊病例7例、无症状感染者0例。经过唐山防疫部的严格管控,截止到10月6日,唐山疫情得到有效控制 ,进入当地需持24小时有效核酸,健康码行程码,7天体温检测表 ,即可入内。
有 。根据唐山市疫情工作报告了解到,截止到2022年12月8日,经核实 ,唐山市地区内有疫情,属于低风险地区。唐山,简称唐,河北省辖地级市 ,2型大城市,位于河北东部、华北平原东北部,南临渤海 ,北依燕山,毗邻京津,地处华北与东北通道的咽喉要地。
唐山疫情分布在哪些地方唐山疫情分布在哪些地方多
〖壹〗 、第112例现住丰润区。无症状感染者第1例现住玉田县第1122240例现住路南区第3例秦皇岛市海港区人 。
〖贰〗、河北省内邢台市、沧州市 、廊坊市存在中高风险地区。疫情溯源:可能与省内其他地区疫情关联 ,唐山并非河北首个出现确诊病例的地区,具体源头尚未明确。
〖叁〗、核酸采样组分布在隔离酒店、街道乡镇 、临时采样点、流动采样点、工地 、菜市场、政府单位等场所,昼夜交替执行任务 ,严格执行规范采样流程,确保标本采集工作有序、准确、高效开展,专业工作获得高度评价 。
发表评论