【遵义疫情中风险地区,遵义市疫情高中风险去吗】
遵义哪里疫情严重
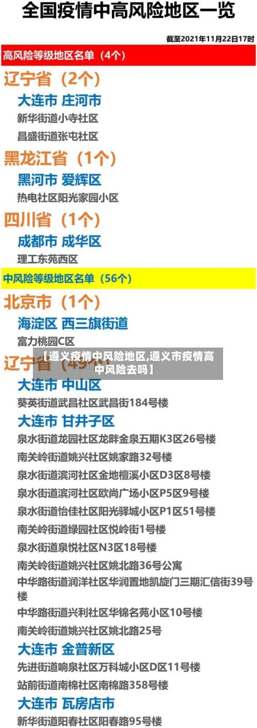
〖壹〗、021年10月18日,贵州省卫生健康委接到报告 ,遵义医科大学附属医院在对重点地区来返黔人员开展核酸检测中,发现一例有甘肃等地旅居史人员核酸检测结果阳性,经复核结果仍为阳性 ,10月19日经专家组诊断为外省关联新冠肺炎确诊病例(普通型),近来已全程闭环转运至省将军山医院隔离救治。

〖贰〗 、据查证,截止9乐3日为止 ,遵义遵义市汇川区仁和苑小区、遵义市汇川区东方湘江湾小区风险等级调整为中风险地区 。

〖叁〗、通过查询相关资料显示贵州疫情毕节市七星关区最严重,截至8月27日24时,贵州省累计报告本土确诊病例193例 、境外输入确诊病例1例 ,累计治愈病例186例、死亡病例2例。

〖肆〗、新蒲新区。通过查询相关资料显示:截止到2022年9月29日,新蒲新区新增12例无症状感染者,已累计感染人数为235人 ,属于中高风险地区,遵义市疫情在新蒲新区,当地居民需在家进行自我七天隔离,并按时做核酸检测 。
〖伍〗 、截止近来2022年12月4日疫情严重。根据当地遵义疫情防控中心最新通知 ,遵义属于高风险地区,贵州省疫情防控组规定,遵义由于疫情原因 ,进行封城措施,实行封禁管理。遵义,简称“遵” ,贵州省地级市、省域副中心城市,黔中城市群重要城市 。地处中国西南地区、贵州北部,南临贵阳 、北倚重庆、西接四川。
〖陆〗、是真的。遵义 ,简称“遵”,古称播州,是贵州省地级市 。通过查询相关资料显示:截止2022年10月10日 ,遵义市新增新冠确诊病例3例,疫情较为严重,会影响到相距158公里之外的德江县城进行封城,是真的。德江县 ,隶属于贵州省铜仁市,位于贵州高原的东北部,地处武陵山 、大娄山汇接处。

遵义是否中高风险地区
〖壹〗、不是 。截止2022年09月26日09时 ,遵义暂无高中低风险地区,全域都是常态化防控区域。中高风险地区的认定标准如下:地域,以街道、乡镇为基本单位;时间 ,最长潜伏期14天为一个单位;疫情,有多少病例,有没有发生聚集性疫情。14天内有新增确诊病例 ,累计确诊病例不超过50例会被认定为中高风险地区。
〖贰〗、贵州省中高风险地区有毕节市织金县 、遵义市(桐梓县、红花岗区)、贵阳市(云岩区 、开阳县)等 。通过查询相关信息显示截止于2022年11月29日高风险地区有毕节市织金县、遵义市(桐梓县、红花岗区) 、贵阳市(云岩区、开阳县)等。
〖叁〗、贵州省内高风险地区分布截至2022年11月29日,贵州省内部分地区被划定为高风险区,包括毕节市织金县 、遵义市(桐梓县、红花岗区)、贵阳市(云岩区 、开阳县)等。
2022遵义又出现疫情了吗
出现了 。遵义位于贵州省 ,是贵州的一个地级市,截止于2022年8月23日,遵义出现了疫情,根据我国的防疫政策 ,遵义处于疫情中风险地区,当地有40多例疫情患者,当地各设施都处于封控状态 ,暂停营业。
022年11月8日0—24时,贵州省新增新冠肺炎确诊病例1例、无症状感染者10例,现有确诊病例13例 ,无症状感染者21例。具体信息如下:新增感染者情况外省输入无症状感染者:新增1例,在遵义市 。省内感染者:新增10例,其中确诊病例1例 ,在贵阳市;无症状感染者9例(贵阳市6例,铜仁市3例)。
没有。遵义地处中国西南腹地,是中国西部的重镇之一 ,贵州省第三大城市 。通过查询疫情官方网站资料显示,截止2022年9月27日,遵义地区近来没有低、中、高风险区域,都是常态化防控区 ,没有冠状病例,出行佩戴口罩,注意防护。
贵州省遵义市又迎来了新一期的疫情 ,2022年9月10日已经对于中风险和高风险区域进行实施静态管控,截止至2022年9月27日已经解除。遵义,简称“遵 ” ,是贵州省地级市 、省域副中心城市,黔中城市群重要城市,地处中国西南地区、贵州北部 ,南临贵阳、北倚重庆 、西接四川 。
发表评论