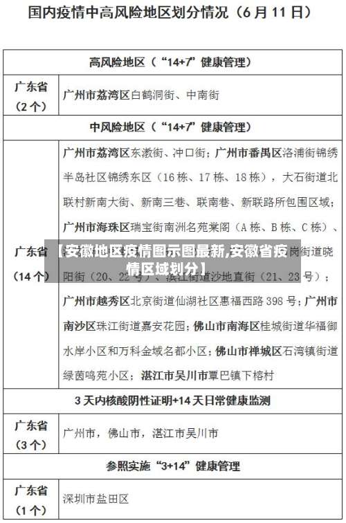
【安徽地区疫情图示图最新,安徽省疫情区域划分】
安徽现在有几例疫情
022年6月28日0-24时,安徽省新增无症状感染者15例 ,无新增确诊及疑似病例。具体信息如下:新增无症状感染者分布 合肥市:肥西县1例 、蜀山区1例 宿州市泗县:13例新增病例均通过主动筛查或密切接触者追踪发现,未引发社区传播扩散 。

安徽怀远县疫情现状:安徽怀远县在14号初筛时发现了151例病例,这个数字确实惊人,且透露出诸多古怪 ,因为在此之前12号、13号都未曾报道新增病例。怀远县相关部门已宣布自15日零时起,实现全封闭管理,以控制疫情的进一步传播。疫情传播特点:感染数据通常不会平白无故出现 ,大都会有一个明显的递增期。
境外输入:158例(广东51例,上海32例,甘肃21例 ,北京15例,广西9例,天津6例 ,四川6例,湖北4例,河南3例 ,黑龙江2例,浙江2例,安徽2例,重庆2例 ,吉林1例,福建1例,云南1例) ,含20例由无症状感染者转为确诊病例(广东8例,四川6例,浙江2例 ,河南2例,北京1例,天津1例) 。

安徽安庆是疫区吗
025年国家林业和草原局公告撤销的松材线虫病疫区包括辽宁、江苏、浙江 、安徽、江西、河南 、湖北、湖南、广西 、重庆、四川、贵州 、甘肃13个省(自治区、直辖市)的58个县级行政区及功能区。具体名单如下:辽宁省:大连市沙河口区。
安徽安庆是疫区 。安徽最新疫情地图发生变化 ,亳州颜色越来越深,马鞍山清零变白截至4月25日0点:合肥新增2例,亳州新增14例 ,阜阳市新增5例,淮南新增5例,铜陵市新增1例,池州市新增1例 ,安庆市新增1例(全部为本土无症状感染者)。
上海将湖北划为重点疫区,将安徽省阜阳市、蚌埠市 、安庆市、六安市、豪州市;江西省九江市、新余市 、上饶市、宜春市;浙江省温州市、台州市 、宁波市,河南省信阳市、南阳市、驻马店市;湖南省岳阳市 、邵阳市 ,广东省深圳市,江苏省苏州市19个城市列为重点关注地区。
安徽风险地区吗现在
〖壹〗、安徽全省近来均为低风险地区,在满足特定条件下可以摘口罩 ,但仍有多种情形需佩戴口罩 。具体如下:安徽全省疫情风险等级情况:截至2020年3月12日24时,合肥市瑶海区、芜湖市无为市连续14天无新增确诊病例,达到国家疫情低风险等级标准 ,全省高风险区 、中风险区实现“清零”,近来安徽全省均为低风险区。
〖贰〗、022年7月2日0-24时,安徽省报告新增确诊病例61例 ,无症状感染者231例,泗县和灵璧县多区域被调整为高风险地区。具体信息如下:新增确诊及无症状感染者情况确诊病例:2022年7月2日0-24时,安徽省报告新增确诊病例61例,其中宿州市灵璧县1例、泗县60例 。
〖叁〗 、月4日新增本土确诊69例、无症状感染者266例 ,涉及安徽、江苏等9个省份,其中安徽省宿州市泗县为疫情核心区,累计感染者超900例。泗县疫情外泄表明病毒存在跨区域传播风险 ,叠加暑期旅游旺季人员流动加剧,可能引发局部聚集性疫情。
〖肆〗、安徽现在属于低风险地区 。安徽省(皖)位于中国中东部,东连江苏 、浙江 ,西接湖北、河南,南邻江西,北靠山东 ,是中华人民共和国一级行政区,省会为合肥市。安徽总面积101万平方公里;安徽现有16个地级市,9个县级市、50个县 、45个市辖区。安徽省是中华文明的重要发祥地。清朝初年设置江南省 。
〖伍〗、根据安徽省应急管理厅和气象局8月8日发布的强对流天气防御提示 ,当前安徽省的高风险区域主要集中在沿江江北地区,尤其是沿淮淮北一带。具体需重点关注以下情况:强降水高风险区8月8日至13日,沿淮淮北部分地区可能出现中到大雨,局部暴雨 ,易引发城市内涝、农田积涝及山区地质灾害。
〖陆〗 、安徽宿州中风险地区调整情况调整时间:2021年12月15日22时起,宿州市埇桥区大营镇大营新村被列为中风险地区,其余地区为低风险 。政策依据:根据国务院联防联控机制及省市专家综合评估 ,宿州市疫情防控应急指挥部发布通告明确风险等级调整。
安徽疫情最新通报!
022年7月2日0-24时,安徽省报告新增确诊病例61例,无症状感染者231例 ,泗县和灵璧县多区域被调整为高风险地区。具体信息如下:新增确诊及无症状感染者情况确诊病例:2022年7月2日0-24时,安徽省报告新增确诊病例61例,其中宿州市灵璧县1例、泗县60例 。
022年3月26日0-24时 ,安徽省新增新冠肺炎确诊病例2例,无症状感染者16例,新增治愈出院病例1例 ,新增解除医学观察的无症状感染者9例。 具体情况如下:新增确诊病例 均在芜湖市繁昌区,共2例,经复核和专家组诊断为轻型。确诊病例1:男,49岁 ,现住芜湖市繁昌区 。
022年7月18日下午,安徽省亳州市利辛县召开新闻发布会,通报了7月17日突发新冠肺炎疫情的处置情况 ,并发布最新防控措施。疫情发现与处置2022年7月16日,利辛县排查到纪王场乡居民胡某、施某某有重点地区旅居史,随即落实管控措施。7月17日 ,胡某核酸检测呈阳性,已转运至定点医院隔离观察 。
月10日,安徽省阜阳市颍上县确诊一例新冠肺炎病例 ,患者兰某系上海市确诊病例王某某的密切接触者,已被转运至定点医院隔离治疗。病例基本情况患者兰某,男 ,50岁,户籍地为颍上县慎城镇张洋社区,长期在上海某公司务工。
发表评论