风险地区怎么填报疫情/风险地区表格

本文目录一览:

现居住地风险等级怎么填写

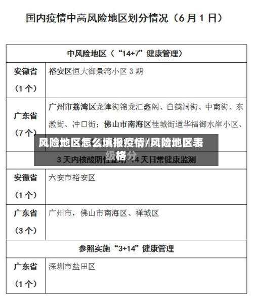
1、所在地风险等级填写按下列步骤:打开全国疫情风险等级查询系统;选择对应地区进行查询;①选择所在省份(自治区);②所在地市(区 、县);③具体所在地。查看该地区风险等级;填写:查看到所在地风险等级 。如果你有出行计划或存在区间流动 ,也可以查询行程目的地或你存在区域间流动 ,可查询曾到访地的疫情风险等级 。

风险地区怎么填报疫情/风险地区表格-第1张图片

2、所在地风险等级填写按下列步骤: 打开全国疫情风险等级查询系统; 选择对应地区进行查询; 1选择所在省份(自治区); 2所在地市(区、县);3具体所在地。查看该地区风险等级; 填写:查看到所在地风险等级。

风险地区怎么填报疫情/风险地区表格-第2张图片

3 、户口所在地和现居住地不一样,也可以评判分析风险等级的,这个主要以现居住地为主安全风险评估过程要突出遏制重特大事故 ,高度关注暴露人群,聚焦重大危险源、劳动密集型场所、高危作业工序和受影响的人群规模 。

2022年8月进藏旅游须知(核酸+藏易通填报)

1 、022年8月进藏旅游须知:需满足低风险地区要求、持有48小时内有效核酸报告,并完成藏易通信息填报。低风险地区要求判断方法:通过微信搜索“国务院客户端”小程序 ,进入“疫情风险查询 ”功能,确认所在地为低风险地区。行程规划:进藏前及途中需全程避开中高风险地区,即使顺路也不可停留或进入 。

2、藏易通里报备的信息会送到藏区相关政府部门。

3 、通过查询相关资料显示日喀则来往拉萨需要隔离。

4 、因此估计拉萨全面解封至少要过半个月左右的时间 ,也就是9月下旬左右能全面解封 。

买药登记自己住的地方就是高风险地区怎么填写是否去过高中风险地

1、按照实际情况填写。药店登记是否去过高风险地区时填写是,因为本身就处于高风险地区。高风险等级地区,为病例和无症状感染者居住地 ,以及活动频繁且疫情传播风险较高的工作地和活动地等区域 。

2、填是否。人们在回乡或旅游报备时需要填写自己的个人信息,在填写信息时如果旅客在7天内去过国内中 、高风险等疫情重点地区,那么就填是 ,否则填否即可 ,旅客需要如实填写进行报备。

3、高风险 ”的缘起,是一名从美国返回的留学生,在14天集中隔离期满回家后发病 ,传染了3名家人,4月15日确诊,属聚集性病例 。

4、是否去过中高风险地区可以通过行程码进行查询 。打开微信扫一扫。进行扫形程码。扫码结果上就会显示是否去过中高风险地区 。所以是否去过中高风险地区可以通过行程码进行查询。

如何填报开学前防控信息摸排?

1 、选择填报身份在弹出列表中选择“师生个人入口” ,进入后点击“学生填报”。填写基础信息准确填写学生姓名、身份证号、学校名称等基本信息,确认无误后点击“进入填报 ” 。进入防控信息模块再次确认学生信息后,点击“开学前防控信息摸排”选项。

2 、编辑学生基本信息:在疫情填报页面 ,点击右上角“编辑学生基本信息”,将学生基本信息填写完整。保存学生基本信息:填写好学生基本信息后,点击右上角“保存 ” 。进行开学前防控信息摸排:保存学生基本信息后 ,返回疫情防控界面,点击“开学前防控信息摸排”。

3、温馨提示:按开学时间安排统一组织填报。开学前3天进行疫情防控信息全面摸排填报,包括健康状况、旅居史 、接触史等有关信息 ,在外地的师生员工还需填报返校行程信息 。第一批开学的高中学校于4月12日开始填报 ,填报的人员信息范围为安排返校的全体教职工和毕业年级学生的信息以及其他有关信息。

4、先搜索“山东教育发布”或“山东教育信息化 ”公众号-关注--点击下角中间“疫情防控”-师生个人入口-点击学生填报-进入填报-开学前防控信息摸排-保存成功即可。管理员把未参加摸排的学生信息发到班主任群里,各班任在开学前及时调度完成,包括学籍在我校 ,但已经转走了的学生 。

5、按开学时间安排统一组织填报 。开学前3天进行疫情防控信息全面摸排填报,包括健康状况 、旅居史 、接触史等有关信息,在外地的师生员工还需填报返校行程信息。填报的人员信息范围为安排返校的全体教职工和毕业年级学生的信息以及其他有关信息。

6、开学前3天进行疫情防控信息全面摸排填报 ,包括健康状况、旅居史 、接触史等有关信息,在外地的师生员工还需填报返校行程信息 。第一批开学的高中学校于4月12日开始填报,填报的人员信息范围为安排返校的全体教职工和毕业年级学生的信息以及其他有关信息。

疫情期间怎么向社区报备?

可以通过支付宝的市民中心向所在社区报备 ,具体步骤如下:工具/原料:苹果iPhone 13 mini、ios1支付宝50 方法/步骤:第一步:在支付宝界面点击市民中心打开支付宝应用,在首页或应用列表中找到并点击“市民中心”选项。

电话报备,电话向居住地社区报备 。扫码登记 ,在居住地小区(院落)入口处扫码报备。居住地登记,在本人居住地小区(院落)门岗设置的登记处进行登记,填写由市社区疫情防控组统一制作的《新型冠状病毒感染的肺炎疫情防控小区(院落)排查登记表》。

法律分析:(一)电话报备 ,电话向居住地社区报备;(二)扫码登记 ,在居住地小区(院落)入口处扫码报备;(三)居住地登记,在本人居住地小区(院落)门岗设置的登记处进行登记,填写由市社区疫情防控组统一制作的排查登记表 。

入济返济请提前报备!进出济宁政策如下

入济返济人员需提前3天进行报备 ,并遵守济宁市疫情防控各项措施。以下是详细的报备要求、报备方式及济宁疫情防控最新规定:报备要求 提前报备:市外入济返济进入社区(村居)人员,须提前3天向目的地社区(村居)报备,详细登记来济方式 、时间、出发地、目的地等信息。

济南回济宁最新政策禅纯乎(一)报备 社区报备:所有入济人员提前三天向当地社区报备 。 小程序报备:在济宁全市范围内推广使用统一的“济宁报备 ”小程序( 点击进入 )。 所有入济返济的人员裤慎均需提前主动填报。

核心流程 进入报备平台 打开手机微信 ,在搜索栏输入“济宁报备”,点击进入对应小程序 。选择报备类型 在小程序首页点击“入济返报备”选项(部分版本可能显示为“入济返济报备 ”) 。

济宁报备提交证明是指持有48小时核酸检测阴性证明。市外入济返济进入社区人员,须提前3天向目的地社区报备 ,详细登记来济方式 、时间、出发地、目的地等信息,来济时须持核酸检测阴性证明,抵济后配合社区落实居家健康监测 、核酸检测等疫情防控措施。

步骤一:打开微信搜索“济宁报备 ”启动手机微信应用 ,在顶部搜索栏输入关键词“济宁报备”,点击右侧“搜索”按钮 。步骤二:进入“济宁报备 ”小程序在搜索结果中,找到官方认证的“济宁报备”小程序入口 ,点击进入主界面。

核酸检测阴性证明。市外入济返济进入社区(村居)人员 ,须提前3天向目的地社区(村居)报备,详细登记来济方式、时间、出发地 、目的地等信息,来济时须持核酸检测阴性证明 ,抵济后配合社区(村居)落实居家健康监测 、核酸检测等疫情防控措施 。

发表评论

网站地图