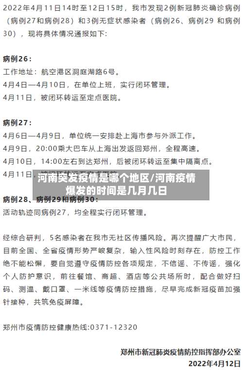
河南突发疫情是哪个地区/河南疫情爆发的时间是几月几日

本文目录一览:

河南疫情最严重的几个城市

1 、郑州市、许昌市、漯河市。根据河南疫情信息查询 ,截止到2022年12月13日 ,河南疫情最严重的几个城市是郑州市 、许昌市、漯河市 。河南省,简称“豫 ”,中华人民共和国省级行政区 。省会郑州。

河南突发疫情是哪个地区/河南疫情爆发的时间是几月几日-第1张图片

2、022年3月 ,河南省内有疫情发生的城市包括郑州市 、周口市、焦作市、濮阳市 、商丘永城、开封市、信阳市 、洛阳市。以下是这些地区的相关情况说明:郑州市作为河南省省会,郑州市疫情动态受广泛关注 。可通过官方渠道获取确诊病例和无症状感染者数据详情 、中高风险区名单、封控区和封闭区名单等信息。

3、河南省内目前疫情最严重的五个城市为:郑州市 、许昌市、漯河市、平顶山市 、鹤壁市。

河南疫情严重地区有哪些?

022年3月,河南省内有疫情发生的城市包括郑州市、周口市、焦作市 、濮阳市、商丘永城、开封市 、信阳市、洛阳市 。以下是这些地区的相关情况说明:郑州市作为河南省省会 ,郑州市疫情动态受广泛关注。可通过官方渠道获取确诊病例和无症状感染者数据详情、中高风险区名单 、封控区和封闭区名单等信息。

郑州市 、许昌市、漯河市 。根据河南疫情信息查询,截止到2022年12月13日,河南疫情最严重的几个城市是郑州市、许昌市 、漯河市。河南省 ,简称“豫 ”,中华人民共和国省级行政区。省会郑州 。

河南信阳疫情严重有两个原因,从地理位置来看的话 ,信阳就容易被殃及池鱼。信阳距离武汉只有一百多公里,与湖北的多个城市接壤。当武汉爆发疫情之后,信阳绝对会率先成为疫情重发区之一 。另外还要看一下全国地图 ,从广州到哈尔滨这一段路 ,是经过湖北武汉的 。

河南省内目前疫情最严重的五个城市为:郑州市、许昌市、漯河市 、平顶山市、鹤壁市。

国内 河南省安阳市现有确诊的新型冠状病毒肺炎患者有462例,因此,可认为目前国内新冠病毒最严重的地区是河南省安阳市 ,而且安阳市中还存在着两个高风险地区,分别为育才中学和古贤镇全域。但是,据相关信息报道 ,河南本次的疫情已基本控制,扩散风险已降低 。

郸城县。郸城县,隶属河南省周口市 ,总面积1490平方千米,据河南省疫情防控中心发布通告得知郸城县处于高风险地区,属于河南省唯一高风险地区 ,最为严重。

河南疫情发生在哪里

022年3月,河南省内有疫情发生的城市包括郑州市、周口市 、焦作市、濮阳市、商丘永城 、开封市、信阳市、洛阳市 。以下是这些地区的相关情况说明:郑州市作为河南省省会,郑州市疫情动态受广泛关注。可通过官方渠道获取确诊病例和无症状感染者数据详情 、中高风险区名单 、封控区和封闭区名单等信息。

河南疫情发生在南阳 ,信阳 ,驻马店,周口,商丘 。根据相关资料显示:南阳 ,信阳,驻马店,周口 ,商丘,这都是河南豫南地区,豫东地区 ,人口多,出去工作的人也多,流动人口多 ,造成了疫情重灾区,河南管控力度大,及时得到了解决。

河南信阳疫情严重有两个原因 ,从地理位置来看的话 ,信阳就容易被殃及池鱼。信阳距离武汉只有一百多公里,与湖北的多个城市接壤 。当武汉爆发疫情之后,信阳绝对会率先成为疫情重发区之一。另外还要看一下全国地图 ,从广州到哈尔滨这一段路,是经过湖北武汉的。

河南省疾控中心紧急提醒(1月10日)

1、河南省疾控中心于1月10日发布紧急提醒,针对当前国内外新冠肺炎疫情严峻形势 ,提出以下防控措施以严防奥密克戎变异毒株输入传播,保障全省人民健康:疫情形势分析全球疫情:累计确诊病例突破3亿例,近一周日均新增确诊病例接近190万例 ,外防输入压力持续增大 。国内疫情:呈现多点散发、局部聚集态势 。

2 、洪涝灾害期间食物救援注意事项灾害初期 优先提供谷类食物,选择易保存、高能量密度的方便食品(如压缩饼干、能量棒)和营养强化食品。每日至少保证1000ml饮用水供应,优先选择清洁包装水或煮沸后的水。最低能量食物供应不超过7天 ,需尽快过渡到多样化饮食 。

3 、月9日永州蓝山县疾控中心发布的紧急提醒内容如下:主动报备 密切关注国内疫情动态,持续留意官方公布的确诊病例、无症状感染者行动轨迹,以及中高风险地区和涉疫地区变化。以下人员须立即主动报备:2021年12月18日以来有广东省深圳市旅居史人员。

4、月3日河南省疾控中心针对郑州荥阳市疫情发布紧急提醒 ,核心内容包括主动报备行程 、做好个人防护与健康监测、尽早接种新冠疫苗三项措施 。

5、河南省疾控中心11月1日紧急提醒的核心内容如下:当前疫情形势国内多地出现新冠肺炎本土确诊病例及无症状感染者 ,“西北旅行团”相关疫情波及12省26市,黑龙江 、江西等4省新增本土疫情。截至10月31日,本轮疫情已扩散至16个省(区、市) ,且呈快速发展态势,防控形势严峻复杂。

6、022年1月从河南郑州前往广州的人员中,2021年12月20日起有郑州旅居史者需主动报备 ,穗康码“红码”或“黄码 ”人员必须报备,其他人员建议主动核酸检测并自我观察 。

河南属于什么疫区

1 、河南被归类为基孔肯雅热防控的Ⅱ类地区。分类依据:根据《基孔肯雅热防控技术指南(2025年版)》的分类标准,我国31个省(自治区 、直辖市)及新疆生产建设兵团被划分为不同的流行风险地区。这一分类是基于媒介伊蚊的活跃程度、既往病例报告情况以及聚集性疫情的发生风险等因素综合评估得出的 。

2、河南属于Ⅱ类疫区 ,为中风险区域。根据《基孔肯雅热防控技术指南(2025年版)》,全国按风险高低针对蚊媒传染病将地区分为四类,其中Ⅰ类为高风险(如广东 、云南等6省) ,Ⅱ类为中风险(含河南在内11省),Ⅲ类为低风险(如北京、陕西等8省),Ⅳ类为无风险(如黑龙江、新疆等7地区)。

3 、重点疫区指累计确诊病例数超过100例的城市或地区 ,在疫情全球爆发背景下 ,也包含境外疫情严重、输入风险高的国家或地区 。具体说明如下:国内重点疫区判定标准及实例 判定标准:以累计确诊病例数为核心指标,当某城市或地区累计确诊病例超过100例时,即被划定为重点疫区 。

4、河南属于中华疫情区域中的重点疫区之一。详细解释如下:河南 ,位于中国中部,是全国疫情发展中的重要地区之一。特别是在疫情期间,河南遭受了疫情的多方面冲击 ,呈现出复杂多变的疫情态势 。新冠疫情初期,河南就迅速采取了严格的防控措施,为阻止疫情扩散发挥了重要作用。

5 、河南是中国中部的一个省份 ,疫情期间被视为重点疫区之一。 河南在疫情初期迅速采取严格防控措施,有效阻止了疫情扩散 。 随着疫情变异和蔓延,河南经历了多次疫情的反复冲击 ,采取了封锁、核酸检测和疫苗接种等措施。 河南人民遵守防疫规定,共同努力抗击疫情,使疫情得到有效控制。

6、湖北全省各市;浙江省温州市 、台州市、杭州市、宁波市;河南省信阳市 、驻马店市;安徽省合肥市 、阜阳市;江西省南昌市 。动物疫病流行国家/地区是指病毒或病菌所能传播的国家或地区。疫病流行区的范围大小受传播方式和环境条件的限制。动物疫病是指动物传染病、寄生虫病 。

发表评论

网站地图