【未划分疫情等级地区原因,未划分疫情等级地区原因分析】
湖南省为什么还是一级防控?为什么还是一级防控?
〖壹〗 、湖南省为什么还是一级防控?湖南省因特殊的地里环境 ,特殊的经济地位,特殊的疫情状态,决定了湖南省具体防疫应急响应级别 。湖南具体的决定防疫级别的主要原因有三。第一 ,湖南省是与湖北山水相连,道路相通。

〖贰〗、响应级别调整的意义与影响一级响应的启动和结束,体现了湖南省对疫情形势的科学判断和动态调整能力 。启动阶段通过严格管控措施为疫情防控争取了宝贵时间 ,结束阶段则通过分级响应机制实现了防控策略的精准化,既避免了过度防控对经济社会的冲击,又确保了疫情不反弹。

〖叁〗、广东省:1月23日 ,广东省卫健委发布消息称,根据《广东省突发公共卫生事件应急预案》,结合广东省当前新型冠状病毒感染的肺炎疫情防控形势,广东省新型冠状病毒感染的肺炎疫情防控工作领导小组决定 ,启动广东省重大突发公共卫生事件一级响应。

〖肆〗 、高度统一的指挥体系 一级防控要求建立高度统一的指挥体系,确保所有应急处置工作都在国家决策部署和统一指挥下进行 。这有助于快速、有效地调动各方资源,形成合力 ,共同应对紧急情况。

郑州中风险地区有哪些
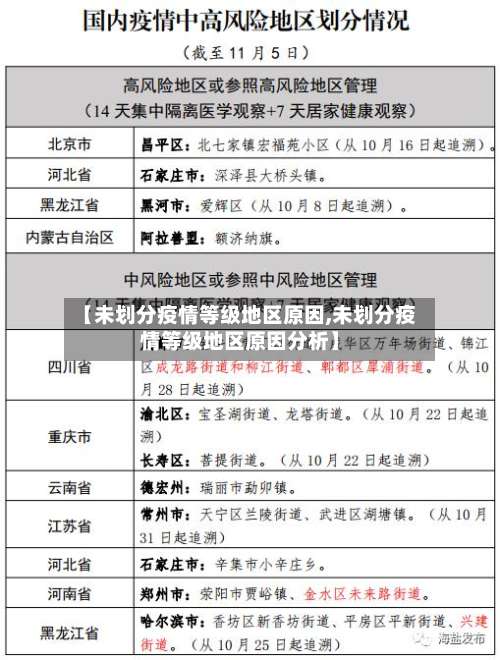
〖壹〗、郑州新郑教育园区温莎城堡:位于新郑教育园区,因疫情防控需要被划定为中风险区域。郑州新郑教育园区永泽·上公馆:与温莎城堡同属新郑教育园区,同步纳入中风险地区管理 。惠济区迎宾路街道西黄刘村:惠济区迎宾路街道下辖村庄 ,因疫情风险升级被调整。金水区未来路街道沈庄新城南区:金水区未来路街道的住宅小区,列入中风险地区名单。
〖贰〗 、中风险地区:荥阳市贾峪镇滨湖社区根据2021年11月3日更新信息,该区域被调整为中风险地区 ,为当时郑州市唯一的中风险区域。
〖叁〗、021年郑州金水区中风险地区为金水区未来路办事处银基王朝四期,具体说明如下:调整时间:自2021年11月4日起,金水区未来路办事处银基王朝四期被调整为中风险地区 。
〖肆〗、大学路街道康桥华城社区陇海中路53号院(由管控区调整为封控区)。大学路街道郑大社区郑大西南生活区19号楼(由管控区调整为封控区)。大学路街道桃源社区大学北路78号院2号楼(由管控区调整为封控区) 。
〖伍〗 、中高风险地区所在地市的其他县(市、区、旗)入(返)郑人员:落实7天居家健康监测 ,健康码赋黄码。允许返回居住地或入住酒店,除核酸检测外非必要不外出,监测结束后转为绿码。
上海暂未划定高风险区,只设封控区,这是为什么呢?
〖壹〗、上海之所以没有划定高风险区域,在我个人看来 ,大概是因:疫情防控的分级已被迫发生变动,而且地区风险等级的界定是根据确诊数量和聚集性发病的情况界定的,并非根据无症状感染者的数量 ,上海之所以没有高风险地区,是因为此前已知的确诊和聚集性发病比较少 。
〖贰〗 、无症状感染者区域不划定中高风险:无症状感染者涉及区域不划定中高风险。上海累计报告的阳性感染者中,无症状感染者数量众多 ,这部分人群所在区域不纳入中高风险区划分范围,也是导致上海没有高风险区的原因之一。
〖叁〗、上海未出现大量高风险区的可能原因:“封控区 ”与“管控区”的替代作用:上海本轮疫情初期,大量区域被划定为“封控区”(居民足不出户)和“管控区 ”(居民人不出小区、错峰取物) 。这些措施的实施力度已覆盖传统高风险区的管理要求 ,通过最大限度限制人员流动阻断病毒传播。
上海暂未划定高风险区,什么情况下才会被划分为高风险地区?
上海累计感染者超10万却无高风险区,主要因其风险等级划分以确诊病例和聚集性疫情为依据,而非单纯感染者数量 ,且未公布具体划分标准;高风险区定义通常为14天内出现一定数量确诊病例或聚集性疫情的区域,但各地标准存在差异。
上海之所以没有划定高风险区域,在我个人看来,大概是因:疫情防控的分级已被迫发生变动 ,而且地区风险等级的界定是根据确诊数量和聚集性发病的情况界定的,并非根据无症状感染者的数量,上海之所以没有高风险地区 ,是因为此前已知的确诊和聚集性发病比较少 。
当县(区)内病例来源不明或传播链不清时,即具备划定可能性。上海未出现大量高风险区的可能原因:“封控区”与“管控区”的替代作用:上海本轮疫情初期,大量区域被划定为“封控区 ”(居民足不出户)和“管控区”(居民人不出小区 、错峰取物)。
近来多地公布的对于中、高风险区域的具体划分标准不一 ,以北京为例,14天内新增2起及以上本地聚集性疫情或新增超过5例本地确诊病例,为高风险地区;湖南、四川等多地则以14天内出现超过10例确诊病例或发生2起及以上聚集性疫情作为高风险区判定标准;上海并未公布疫情区域风险等级划分标准。
有本土病例 ,但还未划分风险区域 。高风险地区:一般是指累计新冠病例超过了50例,同时〖Fourteen〗 、天内是有聚集性疫情发生。中风险区域:14天以内有新增新冠确诊病例,合计新冠肺炎确诊病例未超过50病例;共合计确诊的病例超过50例 ,14天之内未未发生聚集性疫情。
根据近来的防疫政策来看,因为上海市不存在中风险或者是高风险地区,因此,是可以自由进出北京的 ,具体还要询问当地防疫部门进行确定 。中风险区域:14天以内有新增新冠确诊病例,合计新冠肺炎确诊病例未超过50病例;共合计确诊的病例超过50例,14天之内未未发生聚集性疫情。
发表评论