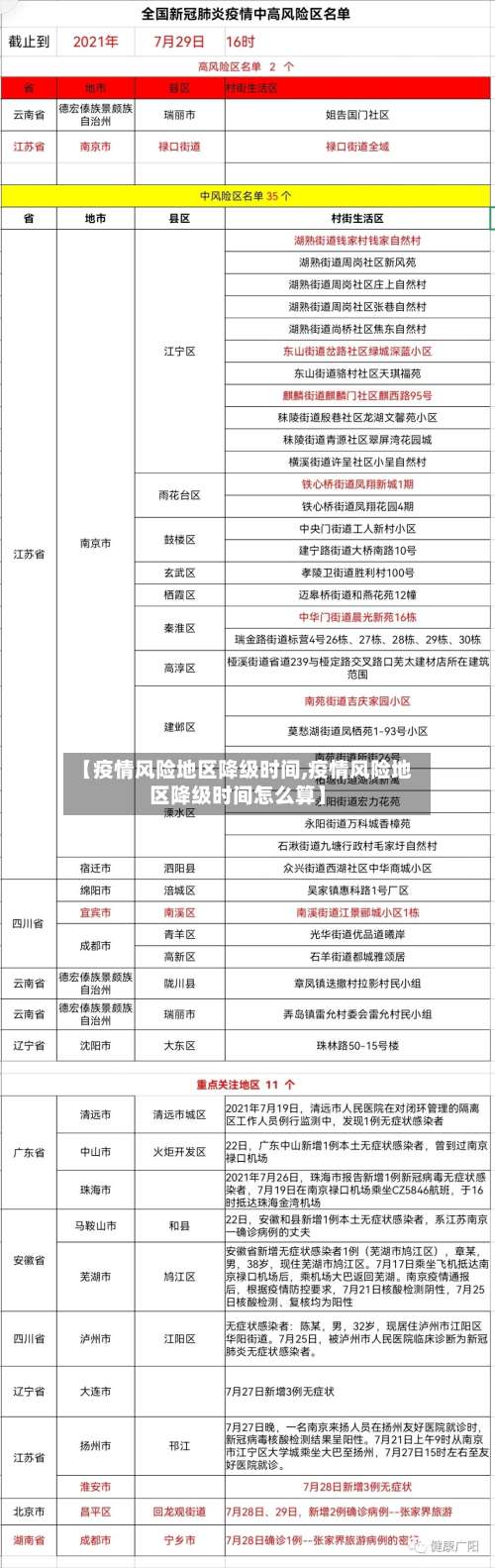
【疫情风险地区降级时间,疫情风险地区降级时间怎么算】
高风险转低风险时间要多久
高风险转为低风险地区至少需要14天。以下是关于高风险转低风险时间的具体介绍:高风险转为低风险条件:高风险地区在封控期间内没有新增病历 ,即连续14天内无新增本地确诊病例,可以转为低风险地区 。高风险调整为中风险:如果高风险地区在连续14天内出现不超过10例本地确诊病例,将会由高风险地区调整为中风险地区。

高风险转为低风险地区至少需要14天。以下是关于高风险转低风险时间的具体介绍:基本要求:高风险地区在封控期间内没有新增病历 ,持续观察至少14天后,可以转为低风险地区 。中风险过渡:如果高风险地区在连续14天内出现不超过10例本地确诊病例,则会先将该地区调整为中风险地区。

条件:高风险地区在连续14天内出现不超过10例本地确诊病例时,可以由高风险地区调整为中风险地区。这意味着 ,尽管该地区仍有确诊病例,但疫情已经得到了一定的控制,新增病例数在减少。中风险降为低风险 条件:中风险地区在连续14天内无新增本地确诊病例时 ,可以降级为低风险地区 。


北京疫情已处扫尾清零阶段!三天社会面无新增,1地降级
〖壹〗、北京疫情已处于扫尾清零阶段,6月4日0时至6日15时无社会面新增病例,房山区石楼镇石楼村由中风险地区降为低风险地区。具体内容如下:疫情整体形势向好 6月6日0时至15时 ,北京无新增本土新冠肺炎病毒感染者。6月5日0时至24时,新增本土新冠肺炎病毒感染者5例,均为隔离观察人员 ,社会面筛查人员为零 。
〖贰〗 、北京疫情防控已进入扫尾阶段,但仍需严格把控细节,确保彻底圆满。具体分析如下:当前疫情防控形势向好:7月1日0时至24时 ,北京新增报告本地确诊病例1例、无症状感染者2例,无新增疑似病例,且新增病例已连续4天保持个位数且越来越少。
〖叁〗、月28日0时至15时,北京新增本土新冠肺炎病毒感染者12例 ,8个区已稳定实现社会面清零,北京疫情整体呈下降趋势,本轮疫情已得到有效控制 。
〖肆〗 、当前疫情态势呈现总体向好但仍有波动北京本轮疫情自4月22日开始 ,单日阳性感染者数量从高峰期的近百例降至个位数,高风险地区从20多个减少至1个,社会面连续多日无报告阳性病例 ,整体进入扫尾阶段。
好消息:首都北京降低疫情防控应急响应级别,2个地区已脱离中/高风险!
〖壹〗、北京全区域低风险,应急响应级别下调此前,北京市朝阳区因确诊一例境外输入性病例引发的聚集性疫情 ,被列为全国唯一的“高风险地区”。截至2020年4月30日0时,朝阳区已转为低风险区,北京全域均为低风险等级 。4月30日零时起 ,北京市疫情防控应急响应级别由一级降为二级。
〖贰〗、整体疫情形势向好:近来国内疫情虽仍在持续,日新增病例达两位数,但除江苏扬州外,其他地区新增病例均在个位数 ,整体疫情正被持续压制。这表明现有的防控措施在一定程度上已经取得了成效,为疫情在两到三个潜伏期内得到控制奠定了基础 。
〖叁〗、北京市宣布将突发公共卫生事件应急响应级别下调至三级,并解除湖北(含武汉)人员进京限制后 ,立即引发了湖北至北京交通搜索量的显著增长。其中,武汉-北京机票搜索量在消息发布后的半小时内,较昨日同一时段增长了9倍 ,火车票搜索量也增长了2倍。
中风险降为低风险要多少天?
〖壹〗 、中风险地区降为低风险地区需要连续14天内无新增本地确诊病例。具体说明如下:降级条件:根据国务院联防联控机制要求及地方疫情防控指挥部决策,中风险地区需满足连续14天无新增本地确诊病例的核心条件,方可启动降级程序 。这一标准基于疫情传播风险评估 ,14天的观察期能够覆盖病毒潜伏期,确保疫情无反弹风险。
〖贰〗、中风险降为低风险所需时间根据国家卫健委防疫政策,中风险地区降为低风险需满足连续7天无新增阳性感染者的条件。若该区域此前由高风险区降为中风险区 ,则需先满足高风险区连续7天无新增后降为中风险,再经中风险区3天无新增可降为低风险;但若直接从中风险区调整,则时限仍为7天无新增 。
〖叁〗、中风险区域降为低风险区域需要7天。根据国家卫健委《新型冠状病毒肺炎防控方案(第九版)》的要求,中风险区需连续7天无新增感染者 ,且第7天风险区域内所有人员完成一轮核酸筛查且结果均为阴性后,方可降为低风险区。这一规定旨在通过严格的防控措施,确保疫情风险得到有效控制 。
〖肆〗 、中风险降为低风险需连续14天无新增本地确诊病例 ,由市疫情防控指挥部研究决定。中风险地区实施“外防输入、内防扩散 ”策略。在低风险地区措施基础上,加强医疗救治、疾病防控准备,对病例密切接触者进行隔离观察 。以最小防控单位 ,依据病例线索实施针对性防控措施。无确诊病例的区域参照低风险防控。
〖伍〗 、中风险降为低风险需要7天,且连续7天没有新增感染者的情况下可以降为低风险区 。至于什么情况下只封控7天,这主要取决于当地的疫情发展情况。以下是对这两个问题的详细解中风险降为低风险所需天数 所需天数:中风险地区如果连续7天没有新增感染者 ,可以降为低风险区。
发表评论