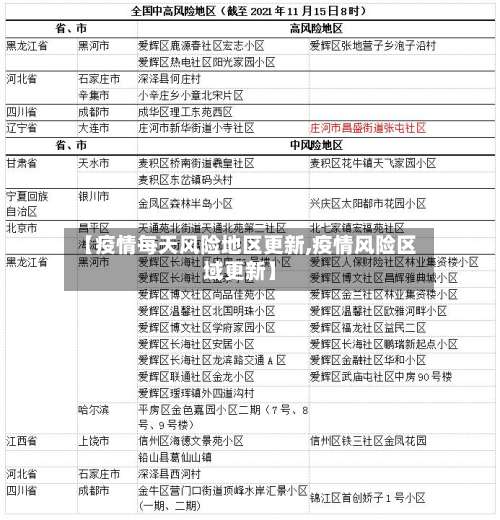
【疫情每天风险地区更新,疫情风险区域更新】
河南漯河属于什么风险地区?
河南漯河市近来有2个中风险区,但风险等级会随疫情形势动态调整。以下为详细说明:风险等级动态性疫情风险等级依据疫情发展态势 、防控措施效果等因素实时调整 。漯河市当前存在2个中风险区 ,但具体区域范围和风险等级可能随时间变化。

河南省的漯河市位于平原地带,并不在地震带上,因此历史上并没有记录显示这里发生过地震。当地居民对于地震的认知也主要基于这一地理特点,认为这里相对安全 ,不太可能遭遇地震灾害。地震的发生通常与地质构造紧密相关 。
截止到2022年4月29日河南省只有一个中风险地区是“漯河市郾城区 ”,其余地区为低风险地区。中风险地区是指14天内有新增加新冠肺炎确诊病例,且累计新冠肺炎确诊病例不会超过50病例;合计确诊病例已超过50例 ,14天以内并无未发生。聚集性疫情 。河南省,简称“豫”,中华人民共和国省级行政区。

风险地区几点更新
〖壹〗、早上八点。中高风险会以防疫部门对到访地的认定而变化 ,各地方卫健委在检查完数据之后,会在早上八点更新本地的中高风险地区的标识,但数据更新有一定的时间差 ,具体时间以当地相关防疫部门更新时间为准 。
〖贰〗、零点。风险等级指的是疫情风险等级,在国家政务平台上可以查看,截止2022年8月20日 ,经查询,国家政务平台的疫情风险等级是在凌晨零点进行实时更新的。
〖叁〗、小时 。根据全国卫健委对于疫情防控的有关规定,为了实时的防控疫情,在24小时的间隔期内会将全国的中高风险地区按照有关划分进行更新。
〖肆〗 、截至2022年3月6日23:00更新信息 ,青岛市存在高风险地区,具体为莱西市第七中学(龙口东路25号)和莱西市龙口东路18号安居小区。以下是详细信息:莱西市第七中学(龙口东路25号):自2022年3月5日零时起,被调整为高风险地区 。
〖伍〗、每天凌晨0点更新 ,大多都是实时更新的。旅行卡显示您去过中等风险地区。它将在14天后显示。将有大约一天的延迟 。一般来说,15天后不会显示。一般来说,只有一个城市在14天内没有去过其他城市。实时更新 ,因为这是由运营商根据您的移动卡位置确定的 。
〖陆〗、这个更新过程通常会在24小时内完成同步。行程变化显示:如果你的行程发生了变化,并且新的行程地没有被认定为中高风险地区,那么在你的行程数据更新后 ,星号标记可能会消失或者不再显示新的中高风险地区城市。反之,如果新的行程地被认定为中高风险地区,那么星号标记会相应地进行更新 。
行程卡是每天八点更新吗-行程卡每天几点钟更新
〖壹〗 、行程码无法手动刷新 ,其更新由运营商后台基于基站数据自动完成,每天统一更新前14天数据,更新时间为每天早上8-10点。以下是具体说明:更新机制:行程码数据来源于运营商基站定位,系统每天8-10点自动更新用户前14天的行程记录 ,用户无法通过操作干预更新时间或内容。
〖贰〗、每天早上8-10点,会统一更新前天数据 。七天行程卡是指从你离开某个地方的时间开始算起,然后途径地点停留4个小时以上就会显示出来。行程卡统计规则是停留当地超过四小时即会记录 ,撤销是要从你回到省内落地四小时后才开始计算7天。
〖叁〗、天行程不是每天八点更新,而是每天凌晨0点更新 。以下是关于14天行程更新的几个关键点:更新时间:行程卡的数据是每天凌晨0点进行更新的,而不是每天的八点。隔离期与绿码:如果希望行程卡变为绿码 ,需要经过完整的14天隔离期。
〖肆〗 、行程卡并非每天八点更新。以下是关于行程卡更新时间的详细说明:主要更新时间:行程卡的更新通常是在每天凌晨0点进行的,且大多数情况下是实时更新的 。即用户查询时,行程信息会即时反映最新状态。数据延迟:虽然行程卡会实时更新 ,但用户查询到的行程数据实际上是该时间节点之前14天的数据。
湖北疫情风险等级评估报告出炉
月29日,湖北首次发布《湖北省县(市、区)新冠肺炎疫情风险等级评估报告》,截至2020年2月28日24时 ,全省低风险县(市、区)11个,中风险县(市 、区)34个,高风险县(市、区)58个 。 具体评估情况如下:评估标准低风险地区:无确诊病例或连续14天无新增确诊病例的县(市、区)被划定为低风险地区。
湖北省竹山县是中风险地区。2022年2月29日,湖北省首次发布新冠肺炎疫情风险等级评估报告 ,按低风险 、中风险、高风险三个等级对所有103个县(市、区)进行等级评估 。
首批绿码发放的地区特征首批绿码发放集中在低风险市县。根据湖北省3月6日发布的疫情风险等级评估报告,省内低风险市县达37个。低风险地区因疫情传播风险较低,健康数据核查效率更高 ,绿码发放进度更快 。武汉作为高风险地区,需等待疫情形势进一步好转、风险等级调整后,才会纳入绿码发放范围。
知识普及:健康防护知识向公众广泛普及 ,不断提高疫情防控的科学性 、精准性、针对性。湖北疫情风险等级评估情况 2月29日首次发布的《湖北省县(市、区)新冠肺炎疫情风险等级评估报告》,按低风险 、中风险、高风险三个等级对湖北省所有103个县(市、区)进行了等级评估 。
发表评论