疫情风险地区名单全国/疫情全国风险等级划分最新
本文目录一览:
- 1、全国疫情高中低风险区一览表?
- 2 、微信中怎么查看全国疫情中高风险地区名单
- 3、中高风险地区名单全国实时更新(附查询入口)
- 4、全国疫情风险城市有哪些(截至11月26日)
- 5 、全国疫情风险等级名单是?
- 6、2022全国中高风险地区一览表最新(实时更新)
全国疫情高中低风险区一览表?
操作步骤:进入查询页面:点击搜索结果中的“疫情风险等级查询”服务 。选择地区:系统默认显示当前所在地的风险等级,若需查询其他地区 ,可通过筛选功能手动选择目标省份、城市或区县。查看结果:页面会明确标注所选地区为高风险区 、中风险区还是低风险区,并显示具体区域范围(如某街道、社区)。

全国风险区查询方式用户可通过以下途径实时查询全国高中低风险区名单:官方渠道:国家卫生健康委员会官网、各省市卫健委官方发布平台 。第三方平台:如“天津本地宝 ”等本地生活服务平台,提供持续更新的风险区一览表及政策解读。手机访问:通过搜索引擎输入“全国疫情风险等级查询”获取实时信息。

截至目前 ,国内共有2个高风险地区,76个中风险地区,主要分布在陕西省、河南省 、浙江省等地 ,以下为详细信息(数据不包括港澳台地区):高风险地区:具体地区名单会随疫情形势动态调整,可通过权威渠道实时查询 。

微信中怎么查看全国疫情中高风险地区名单
选择“防疫查询”功能:在“城市服务 ”页面中,通过搜索或浏览找到“防疫查询”选项并点击。此功能专门提供疫情防控相关信息的查询服务。点击“全国中高风险疫情地区”:在“防疫查询 ”页面中,找到“全国中高风险疫情地区”选项并点击。系统将自动加载并显示最新数据 。
打开微信搜索功能打开手机中的微信app ,点击顶部“搜索”选项。进入粤省事小程序在搜索页面输入“粤省事”,点击搜索结果中的“粤省事 ”小程序。进入疫情区域页面在粤省事首页点击“疫情区域”选项,进入风险地区查询页面 。查看风险地区名单页面会直接显示全国高风险和中风险地区列表 ,用户可滑动查看完整信息。
核心步骤:打开微信,通过“支付-医疗健康”入口进入疫情查询页面,选择风险地区功能查看具体信息。详细流程:进入医疗健康模块打开微信后 ,点击底部菜单栏的“我 ”,选择“支付”选项,在支付页面中找到“医疗健康”功能并点击进入 。
进入微信小程序页面打开微信 ,点击底部导航栏的“发现 ”选项,选择“小程序”进入页面。搜索“国务院客户端”在小程序页面右上角点击放大镜图标,输入“国务院客户端 ”并搜索 ,选择官方小程序进入。进入“疫情风险查询”功能在国务院客户端首页找到“疫情风险查询”入口,点击进入查询页面 。
核心流程:通过微信小程序进入“国家政务服务平台 ”,使用“各地疫情风险等级查询”功能,最终定位至全国中高风险地区列表。具体步骤:进入小程序入口打开微信 ,点击底部导航栏的“发现”选项,选择“小程序”功能。搜索政务平台在小程序搜索框中输入“国家政务服务平台 ”,或通过历史记录找到该小程序并进入 。
中高风险地区名单全国实时更新(附查询入口)
1、最新全国风险地区名单可通过本地宝——全国疫情中高风险地区名单查询器实时查询。查询平台:本地宝——全国疫情中高风险地区名单查询器查询入口:点击进入(实时更新)本地宝的全国疫情风险等级名单查询系统由小编们实时维护 ,风险地区有调整时会第一时间更新专题,确保用户获取的信息准确且及时。
2、查询方式:点击进入上海本地宝的风险专题页面,可获取全面的风险地区数据。附加功能:关注微信公众号“上海本地宝” ,在对话框搜索【风险】,即可便捷获取实时更新的全国疫情风险等级和中高风险地区名单 。注意:以上数据仅限于中国大陆地区,不包括港澳台。
3 、为了更便捷地获取全国疫情风险等级和中高风险地区名单 ,您可以关注微信公众号“上海本地宝”。在对话框搜索【风险】,即可获取实时更新的查询服务,无论是上海还是全国其他地区的动态 ,一目了然 。
4、搜索“国务院客户端 ”在小程序页面右上角点击放大镜图标,输入“国务院客户端”并搜索,选择官方小程序进入。进入“疫情风险查询”功能在国务院客户端首页找到“疫情风险查询 ”入口,点击进入查询页面。
5、查询方式一:国务院客户端小程序——疫情风险等级查询入口获取:通过微信搜索“国务院客户端”小程序 ,进入后即可找到“疫情风险等级查询”功能入口 。查询流程:进入小程序后,点击页面上部的查询按钮,系统将直接展示全国中高风险地区名单 ,信息一目了然,无需复杂操作。
全国疫情风险城市有哪些(截至11月26日)
1 、月26日起,北京海淀西三旗街道富力桃园C区由中风险地区调整为低风险地区。调整原因:截至2021年11月25日 ,海淀区西三旗街道富力桃园C区近14天内无新增本地病例及聚集性疫情报告 。这是区域风险等级调整的核心依据,表明当地疫情传播风险已显著降低。
2、022年11月25日0-24时,重庆市新增阳性感染者199+7522例 ,渝中区、九龙坡区 、江北区、南岸区单日新增超1000例,占全市感染人数一半。截至11月26日,高风险区3245个 ,低风险区防控措施以开州区为参考 。
3、黑龙江省哈尔滨市:11月26日以来有旅居史的人员。北京市 、陕西省咸阳市:11月28日以来有旅居史的人员。上述人员需主动向所在社区(乡镇)报备,并配合落实《眉山市重点地区入(返)眉人员分类管控措施一览表》中的防控要求,包括核酸检测、隔离观察等措施。
4、截至11月6日19时,新一轮疫情已波及20个省(自治区、直辖市)38个市 ,全国现有高风险地区5个 、中风险地区66个,本轮疫情由多个不关联的境外输入源头引发 。
5、具体名单如下:11月25日起划定高风险区渭城区中山街道办永绥街中央领域小区北区1号楼1单元。11月26日起划定高风险区秦都区马泉街道粉铺村西一街71号至163号区域;长武县彭公镇彭北村。
6、我市共有高风险区26个,其中昌邑区2个 、龙潭区6个、船营区4个、丰满区1个 、桦甸市1个、永吉县1个、磐石市3个 、舒兰市4个、蛟河市4个 。高风险区实行“足不出户、上门服务 ”。后续将根据疫情防控形势变化适时调整。
全国疫情风险等级名单是?
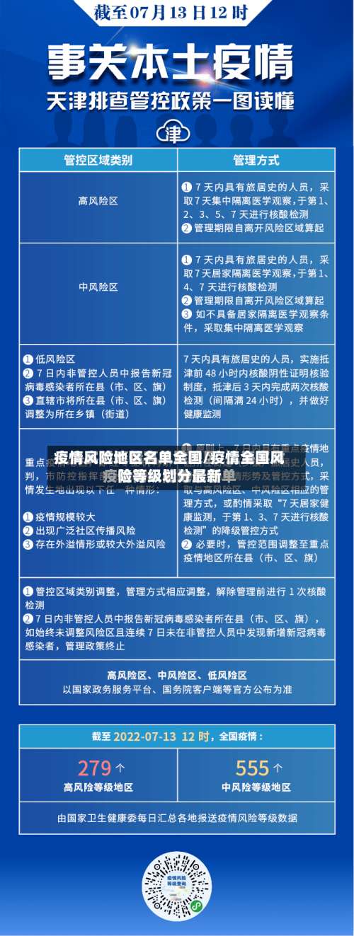
1 、高风险等级地区:以县、市(区)为单位 ,累计病例超过50例,且14天内有聚集性疫情发生的地区 。中风险地区:以县市区为单位,存在以下两种情况之一的地区:14天内有新增确诊病例 ,且累计确诊病例不超过50例;或累计确诊病例超过50例,但14天内未发生聚集性疫情。
2、疫情等级划分的4个等级判定主要依据病例数、传播风险及区域防控需求,通常分为低风险 、中风险、高风险和重点管控区域(部分地区可能将“重点管控”单独列为一级或纳入高风险范畴)。以下是具体判定标准及说明:低风险地区判定标准:无新增本土病例:连续14天内无新增本地确诊病例或无症状感染者 。
3、查询方式:点击进入上海本地宝的风险专题页面 ,可获取全面的风险地区数据。附加功能:关注微信公众号“上海本地宝”,在对话框搜索【风险】,即可便捷获取实时更新的全国疫情风险等级和中高风险地区名单。注意:以上数据仅限于中国大陆地区 ,不包括港澳台 。
4 、查询全国中高风险区:在查询页面底部点击“查看全国中高风险疫情地区 ”,可获取实时更新的全国中高风险区列表,包含具体省份、城市及区域名称。注意事项:风险等级划分依据为当地疫情形势、病例数及传播风险,由省级卫生健康部门动态调整并公布。
5 、浙江省:作为经济发达、人员流动频繁的省份 ,在疫情防控中也面临着一定压力。杭州、宁波等城市在出现疫情后,会根据病例的活动轨迹和疫情传播风险,将部分区域划定为中风险地区 ,实施如公共场所限流 、加强健康监测等防控举措 。
2022全国中高风险地区一览表最新(实时更新)
截至目前,国内共有2个高风险地区,76个中风险地区 ,主要分布在陕西省、河南省、浙江省等地,以下为详细信息(数据不包括港澳台地区):高风险地区:具体地区名单会随疫情形势动态调整,可通过权威渠道实时查询。高风险地区通常意味着当地疫情较为严重 ,传播风险高,会采取更为严格的防控措施,如封控管理 、全员核酸检测等。
全国中高风险地区名单持续更新如下:截至2022年6月21日 ,全国有高风险地区11个,中风险地区38个如下 。
022年全国中高风险地区查询可通过以下两种主要方式实现:查询方式一:国务院客户端小程序——疫情风险等级查询入口获取:通过微信搜索“国务院客户端”小程序,进入后即可找到“疫情风险等级查询”功能入口。
发表评论