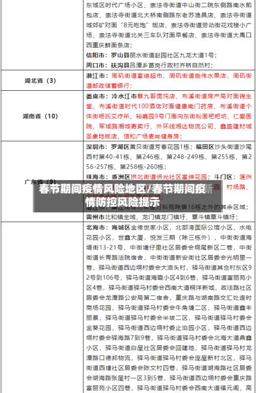
春节期间疫情风险地区/春节期间疫情防控风险提示
本文目录一览:
- 1、2021春节非河北中高风险地区可以回吗
- 2 、元旦 、春节将至,全国各个省市出台了哪些防疫措施?
- 3、多地倡导2021年春节外地人“就地过年”,民众的意愿如何?
- 4、多地发通知倡导就地过年,元旦、春节疫情传播的风险有多大?
- 5、2021年春节期间中高风险地区网吧会营业吗?
2021春节非河北中高风险地区可以回吗
1 、021年春节 ,非河北中高风险地区的人员理论上可以返回,但不建议返回河北,尤其是中高风险地区 。以下是具体分析:不建议返回河北:鉴于河北疫情的严峻形势 ,以及为有效防控疫情,河北已进入战时状态并实施严格的交通管控措施,包括高速及客运服务的暂停。

2、因此,对于2021年春节能否回河北 ,答案是不建议,特别是对于中高风险地区的居民。高速及客运服务已经暂停,出行几乎不可能 。在这样的背景下 ,全国多地倡议就地过年,包括北京、上海 、安徽等地区。

3、你好,2021年春节肯定是能回家的 ,不过要注意个人防护和遵守当地政策,目前有多省市发的通知都是对于中高风险地区返乡人员的。为减少人员流动降低疫情传播风险 国务院联防联控机制发布会明确 倡导在工作地过年尽可能减少人员流动。

4、低风险地区,不需要隔离 ,仅仅需要核酸检测证明啦!但是如果是中高风险或者当地没有发布疫情解除的相关公告的话 去外地还是要被集中隔离或者居家隔离的 。
5 、一起来看看吧。今年春节回家会受控制吗目前虽我国疫情在一些地区仍存有零星病例,但是因防控及时,所以一般来讲是不会有什么限制的 ,当然中高风险地区除外。而对于年底有疫情的地区,今年过年肯定会从严管理的 。如果疫情严重,甚至还会和去年一样,采取封路、封城的方式。

元旦 、春节将至,全国各个省市出台了哪些防疫措施?
1、强化重点环节疫情防控(一)严格控制聚集性活动。按照非必要不举办的原则 ,严控庙会、大型文艺演出、展销促销等活动,减少农村集市规模和频次,控制人流量 ,落实通风消毒等防控措施 。举办会议 、聚会等活动应当控制人数,尽量举办线上会议或视频会议,50人以上活动应制定防控方案 ,严格落实各项防控措施。
2、元旦春节即将来临,国家卫生健康委将会同相关部门认真落实《通知》各项部署,织密扎牢外防输入防线。
3、提倡就地过年是为了更好的控制疫情:为了不想这些疫情大肆的扩散 ,很多的地方都已经开始提倡就地过年了 。而河北省的居民更是要做核算检测,并且还要自己在家中隔离。但是我们国家的抗疫人员依然没有选择放坚守,他们还是在河北省 ,保卫着我们的生命安全。
4 、目前全国有31个省市都发布建议,非必要不离开 。大部分地区对返乡人员的要求是:从中高风险地区返回的人员要集中隔离14天。也有部分地区要求隔离14+7天。北京对疫情防控更为严格,有一例以上本土病例地区的人员严格限制进京。和地要求在元旦春节期间,非必要不组织年会以及聚集性宴请 。
5、元旦、春节人流量会变大 ,为了防范疫情,我们首要措施就是避免出远门,也不要去人流多的地方聚集 ,即使出行也要带口罩;其次,我们需要注意保暖,秋冬是感冒多发的季节 ,而且一旦感冒,免疫力就会下降,极大可能被病毒缠上;最后还需要注意个人卫生问题 ,不卫生的个人习惯也极大可能感染病毒。
6 、元旦、春节两节将至,一些人即将踏上返乡行程。
多地倡导2021年春节外地人“就地过年”,民众的意愿如何?
第一:提早有觉知,已经请假回家了 ,现在已经在家里就地过年,可是回来的时候,需要看当时的情况,同时还需要每天上报自己的数据给单位 ,单位进行汇总 。
此举有助于疫情防控工作。为了引导更多人就地过年,各地政府和企业也是拼了:发红包,给补贴 ,发消费券,还有免费流量和门票、免费乘坐公交车等福利,甚至还有流动人口积分奖励 、子女积分制入学加分 ,真金白银的诱惑下,越来越多的人选择就地过年。
就地过年能够防止疫情发展,防范春运人员流动 ,导致疫情扩散 。疫情到了冬天有加重的趋势,因此很多地方对隐情防控没有放松,反而加重了排查和防范。
全国各地提倡就地过年 ,实际上是要促进大城市的消费发展,更重要的是这些人如果在当地过年就会促进当地的经济发展的同时也能够刺激地方经济啊,鼓励地方政府的企业发展,有很多的人都喜欢回家过年来促进故乡的经济发展 ,很明显有些人过于夸大疫情的影响。
多地建议非必要不返乡过年,专家意见汇总 随着2021年春节的临近,全国多地出现散发疫情 ,为了有效控制疫情传播,北京、上海、安徽 、河南、山东等多地纷纷发出建议,倡导民众春节非必要不返乡 。针对这一倡议 ,多位疫情防控专家也给出了专业意见。
当下,由于国内疫情形势仍旧严峻,为了尽可能避免春节期间人员的大规模流动 ,国家发出了“非必要不返乡”的号召,而各地为了留住人们,也是纷纷采取了大量措施 ,努力提升人们留下来的意愿,由此也使得“就地过年”成为了一个新的热门话题,受到了广泛讨论。
多地发通知倡导就地过年,元旦、春节疫情传播的风险有多大?
1 、九日,河北省张家口经济技术开发区最新通知:本区国家机关、机关机构、国有企业人员要以身作则 ,在当地过春节,不出现,不去高风险地区 ,尽量不离开当地 。对管理方法进行严格的审查是必要的。广东中山市三镇:鼓励外出务工人员就地过年。据三乡三乡官方微信公众号发布,疫情防控指挥部的详细信息显示,近期我国多个地方出现了部分疫情暴发和释放病例。
2 、元旦春节假期将至 ,多地发布最新通知,倡导就地过年 。河北张家口经开区发布通知:全区党政机关、事业单位和国有企业干部职工要率先垂范,一律在本地过年 ,一律不出境,不前往高风险地区,尽量不离开当地 ,确有需要的要严格审批管理。
3、多地倡导就地过年 近期,由于国内疫情形势,多个地区发布了倡导就地过年的通知。这主要是为了减少人员流动,降低疫情传播风险 。 并非强制要求 需要明确的是 ,这些倡导并非强制要求。国家卫健委高级别专家组成员曾光表示,绝大多数人,如果条件允许且符合防疫要求 ,该回家还是可以回家的。
4 、官方倡导就地过年:2021年春节临近,人员流动增加,呼吸道传染病高发 ,疫情传播风险上升 。1月9日国务院联防联控机制发布会上,国家卫健委副主任曾益新倡导在工作地过年,减少人员流动 ,严控交通客流,对公共场所严格遵守人员控制要求。
2021年春节期间中高风险地区网吧会营业吗?
021年春节期间,中高风险地区的网吧一般不会营业。具体情况如下:防疫政策限制:中高风险地区为了控制疫情传播 ,可能会采取限制或关闭网吧等公共场所的措施,以减少人群聚集的风险 。地区差异:是否营业还需根据当地的具体防疫规定来决定,不同地区的政策可能存在差异。
021年春节期间的娱乐场所开放情况会根据各地的疫情防控规定而定。在中高风险地区,娱乐场所可能会被关闭以减少聚集性流行的风险 。政府会根据疫情形势动态调整防控措施 ,如出现确诊病例,中等风险地区的娱乐场所也会被关闭,实施封闭管理。个人防疫仍然至关重要 ,包括在公共场所佩戴口罩、勤洗手、保持社交距离等。
021年春节娱乐场所是否会停业主要取决于各个地区的疫情防控规定。通常情况下,中高风险地区的娱乐场所可能会关闭,而低风险地区则相对正常营业 。中高风险地区:由于娱乐场所容易引起聚集性疫情 ,因此在中高风险地区,为了疫情防控需要,娱乐场所可能会被要求关闭。
021年春节娱乐场所是否会停业主要取决于各个地区的疫情防控规定。具体情况如下:通常情况下不会大规模关闭:在疫情防控形势相对平稳的地区 ,娱乐场所通常不会因为春节而大规模关闭 。
多数网吧过年期间会正常营业根据行业观察和实际运营情况,网吧作为提供互联网服务的场所,其营业时间通常较为灵活 ,且受节假日影响较小。尤其是在春节期间,部分网吧因生意较好,会选择保持开门状态,以满足消费者的娱乐需求。这一现象在多数地区较为普遍 ,反映了网吧行业对节假日市场的重视 。
发表评论