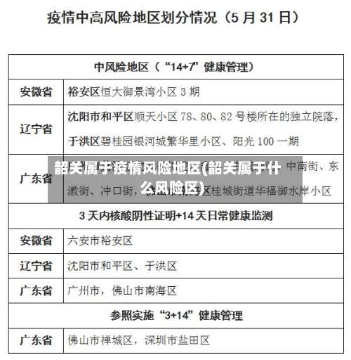
韶关属于疫情风险地区(韶关属于什么风险区)
韶关回湖南耒阳市要隔离吗,码会不会变色
不需要隔离。低风险地区 ,不需要隔离,仅仅需要核酸检测证明啦 。但是如果是中高风险或者当地没有发布疫情解除的相关公告的话,去外地还是要被集中隔离或者居家隔离的。2021年1月28日春运开始3月8日截止 ,返乡返工人员需持7天内有效新冠病毒核酸检测阴性结果,实行14天居家健康监测,期间不聚集 、不流动,每7天开展一次核酸检测。

近来 ,中国的交通违章处理存在一定的地域限制 。对于湖南衡阳市耒阳市的车辆,在广东韶关高速路段因超速被电子眼抓拍并扣分的情况,处理违章的地点受限于车辆注册地或违法行为发生地。这意味着 ,您需要前往车辆的注册地,即湖南衡阳市,或违法行为发生地 ,即广东韶关,处理该违章。

截止2022年9月24日耒阳回深圳不要隔离。根据2022年9月24日查询深圳疫情防控中心相关信息了解到低风险地区:提前行程报备、须持48小时内核酸阴性证明、抵深后按要求进行核酸检测 。中风险地区:7天居家隔离 、核酸7天3检。高风险地区:7天集中隔离、核酸7天5检。
11月13日韶关武江区调整疫情防控风险区
根据当前疫情防控形势,按照《关于进一步优化新冠肺炎疫情防控措施科学精准做好防控工作的通知》《新型冠状病毒肺炎防控方案》要求 ,经综合研判,武江区疫情防控指挥部决定自2022年11月13日22时起调整我区疫情防控风险区,调整后我区疫情防控风险区为:高风险区保利中景花园9栋 。
月13日0时-24时 ,我市新增5例新冠肺炎阳性个案,均在管控人群中发现。情况如下:武江区保利中景花园关联疫情情况阳性个案1:许某某,男,77岁 ,居住在武江区西联镇保利中景花园9栋,系11月11日确诊病例的密切接触者,在集中隔离中发现。
【关于在武江、浈江区开展三轮区域核酸检测的通告】近来 ,我市出现新冠肺炎阳性个案,为保障人民群众健康安全,防范疫情外溢 ,根据《新型冠状病毒肺炎防控方案》有关规定,根据市疫情防控指挥部安排部署,决定在武江、浈江主城区连续三日开展三轮区域核酸检测工作 。
月11日 ,武江区在外地返韶人员主动排查中发现1例核酸检测结果阳性个案,诊断为无症状感染者。事件发生后,韶关市 、武江区两级党委、政府立即启动应急响应 ,成立现场指挥部,迅速开展流行病学调查、重点人员排查管控 、场所封控等工作。
不属于风险区,但是疫情期间,监狱实行封闭管理 ,减少人员流动 。
025年11月24日韶关市武江区解除医保定点服务协议的医药机构名单如下:范偶萍口腔诊所作为口腔专科类医疗机构,该诊所因未满足医保定点服务协议中关于诊疗项目规范、费用结算合规性等要求,被解除协议。解除后 ,参保人员在该诊所发生的医疗费用将无法通过医保统筹基金支付,需自费结算。

从云南普洱市景谷县到广东省韶关市翁源县需要隔离吗
〖壹〗、不需要 。根据疫情实时大数据报告了解到,从云南普洱市景谷县到广东省韶关市翁源县不需要隔离 ,只要提前报备。云南普洱市景谷县已经3天无新增病例,无风险地区,实行常态化防护措施 ,广东省韶关市翁源县也属于全域无风险地区,也是采取常态化防护措施,7天内有从中高低风险地区回韶关的需要进行隔离。
〖贰〗 、如图 ,浙江丽水到湖北武汉需经过江西省即可。
〖叁〗、要说明下,由于百.度限制了回答字数,因此这里没有办法把全部的都写上,因此 ,我把剩下的4个直辖市、5个自治区 、云南、四川、陕西 、甘肃、青海、贵州的情况用百.度Hi和百.度消息的形式发给你 。
发表评论